Un primer acercamiento al concepto que nos atañe, nos ubica en un terreno sobremanera
escabroso. Es decir, las desapariciones se convierten en prácticas donde se produce
la mayor crueldad que pueda inflingirse sobre un ser humano: su eliminación repentina,
para desintegrar todo vestigio acerca de lo que fue en vida; se le arrebata su existencia
de la forma más violenta y, con ello, se destruye el tiempo en el que se encontraba
ubicado, su espacio queda sin forma, su temporalidad espacial se desmorona al quitarle
la posibilidad de seguir en el presente vívido y tener un futuro posible; queda únicamente
como algo nebuloso, en un pasado que se articula, si bien le va, como una serie de
sucesos entre lo que existió y lo que ya no está. Este acto queda grabado en la memoria
colectiva, sobre todo de familiares y amigos cercanos, y de los que siguen aquí, en
esta realidad, inmersa en la violencia estructural perpetuada desde el crimen organizado.
Y, con la indiferencia en muchos casos del Estado nacional, se sucumbe ante la incapacidad
de brindar y garantizar la paz social imprescindible para que la vida cotidiana adquiera
la seguridad necesaria.
Por otra parte, a quienes les sobreviven, les toca vivir, en buena medida, en la angustia,
el miedo y el temor1 de no saber más del él(ellos), de ella(s), el “ya no sabemos dónde está”. La inferencia
creada arranca de raíz el sentido de un presente prolongado y de un futuro posible,
la extinción producida se reduce a la extirpación de la voluntad de vivir; el sobresalto
ocasionado confiere a la víctima “su muerte súbita” y al victimario le resta la posibilidad
de seguirle considerando como un ser humano, su inhumanidad le lleva al terreno de
la banalidad del mal, como el lugar de refugio del asesino. Quitar la vida de manera
violenta detenta, en el ejercicio del poder, la podredumbre del sistema en el que
se está inmerso, por haber este deteriorado hasta los cimientos el ejercicio de la
justicia. Ante la embestida de la violencia, las formas de organización institucional
quedan vulneradas y, en este sentido, la vida pierde la seguridad de su existencia
para una parte de la sociedad.
Al pensar en la violencia estructural que forma parte de lo cotidiano que nos rodea,
es natural preguntarnos, a partir de ese temor y/o miedo que nos aqueja como sociedad,
¿qué hace el Estado para solucionar semejante atrocidad sobre sus gobernados, cuando
las políticas públicas son insignificantes, cuando el dolor de la sociedad no encuentra
sosiego? La espiral de esta violencia se convierte en parte intrínseca de la vida
social y a la sociedad no le queda más remedio que organizarse para defenderse del
mal que le aqueja, el Estado no acepta la autorganización social, puesto que pone
en entredicho sus propias políticas de seguridad y, sobre todo, cuestiona las nuevas
disposiciones para interceptar esas muertes, poderles dar cierto fin y regresar a
la paz social. Luchar contra esta bola de nieve que nos ha caído encima y en este
entramado político y social, donde las estrategias del Estado fallan permanentemente,
es infructuoso, queda lo que nos dice Pascal Bruckner:
El remordimiento es una mezcla de buena voluntad y de mala fe: un deseo sincero de
cerrar las antiguas heridas, ansia secreta de quedar fuera del juego. Llega un momento
en que la culpabilidad moral, metafísica, permite sustraerse a cualquier responsabilidad
política real. La deuda con los muertos prevalece sobre el deber hacia los vivos.
El arrepentimiento crea personas que se excusan por los delitos del pasado para escurrir
el bulto de los crímenes del presente. Repliegue cobarde sobre las fortalezas septentrionales,
renuncia a difundir las ideas democráticas, a contener la barbarie. (Bruckner 2006, 84)
En este sentido, la democracia se convierte en un lastre que arrastra las escalas
de la penuria, al quedar su existencia inmersa únicamente en el papel, mientras que
la barbarie ha ocupado su lugar y, bajo esta perspectiva, la desaparición se convierte
en sinónimo de muerte, como el espacio desintegrador de cuerpos, borrándolos de la
faz de la tierra, sin que se produzca ninguna transformación.
I
Se pone en funcionamiento un estado de incertidumbre en la medida en que un sujeto
o sujetos se convierten en seres que no pueden ser ubicados por sus familiares, por
sus amistades o por sus compañeros de trabajo, entre las formas de circulación de
las relaciones de intercambio y reciprocidad que se producen entre las partes para
tener la subsiguiente convivencia cotidiana. Al desconocer la ubicación tras el devenir
de cierto tiempo cargado de incertidumbre de la persona buscada, surge la necesidad
de determinar en qué situación se encuentra el, los desaparecidos; en la medida en
que se pierde la ubicación en que deberían hallarse tras las rutinas de lo cotidiano,
se van transformando en sujetos borrosos; la falta de claridad del sitio donde deberían
estar delimita primero la duda, después la angustia y por último el temor de lo que
pudo pasar; más tarde, se inicia la búsqueda en los espacios más limítrofes de su
rutina diaria, hasta llegar a las autoridades correspondientes. Al perder la brújula
de las nuevas circunstancias de quien quiere localizar a quien no encuentran, emergen
las dudas, la vacilación, la perplejidad, se generan problemas de identificación de
la relación entre espacio y tiempo; el sujeto perdido, al convertir en una incógnita
su ubicación, hace presentes la desorientación y la inestabilidad emocional; la necesidad
de tener la seguridad de encontrarlo vivo se convierte en el aliciente para implementar
la búsqueda, primero desde lo más cercano al círculo familiar, para después pasar
al espacio institucional de los servicios de seguridad del Estado (las diferentes
corporaciones policiacas y en muchas otras ocasiones a las fuerzas armadas) sin encontrar
una respuesta adecuada.
Se sienta un precedente, al sujeto al que violentamente le ha sido arrancada la vida
de su lugar de confort2 se le ha destruido de raíz la posibilidad de acceder a un tiempo narrativo-existencial,
de las diversas acciones que ha llevado a cabo a lo largo de su existencia; el principio
de acto vivido asalta la realidad, en este entramado de nociones perversas e irrupciones
que borran cualquier tipo de solidaridad con la existencia humana, el destello de
incertidumbre producido se aloja en la constitución de la diseminación, no solo del
discurso, sino, además, del sentido de pervivencia social, como lo es destrozar una
vida para darla por terminada. Determinación ejecutora de importancia en la medida
en que desorganiza, a través del caos, procesos de significación de la propia existencia
humana. La insignificancia emerge cual síntoma productor del dolor y del deseo de
justicia, de que aparezca con vida, pero, en el imaginario, ese vértigo se traduce
en la necesidad de encontrar al ejecutor, al asesino de cuerpos y almas que por cualquier
cosa desata su furia para desaparecer un cuerpo humano, irrumpiendo en la historia
de vida del sujeto y su comunidad; así, la esperanza puede mostrarse lejana.
El valor de la convivencia como efecto solidario se va desvaneciendo, la angustia
empieza a ocupar su lugar; en el entramado de percepciones aparecen posibles interrogantes:
¿cuáles fueron los motivos de que ya no se encuentre entre nosotros?, ¿cuál era su
ocupación y en qué andaba?, ¿por qué ha desaparecido?, en cascada van sucediéndose
posibles preguntas, dudas, incógnitas, así como las imaginarias respuestas que queremos
y deseamos tener. Sin embargo, habrá que tener en cuenta que la desaparición de una
persona deberá necesariamente dejar alguna huella significativa de su ausencia, de
una ausencia que se convertirá para los presentes en signos de muerte.
II
Los dos párrafos anteriores nos sirven de preámbulo para iniciar un acercamiento a
la noción de desaparecido, como un asalto a la dignidad de lo humano; la banalidad
del mal hace su trabajo en favor de la destrucción y el dolor de quienes le sobreviven
en el ámbito social y familiar. Desvanecer una vida en el entramado del orden social
nos lleva a pensar y a actuar en el marco de la disipación, como la empresa de dar
por finiquitada una existencia; en este devenir, el hecho principal es la acción directa
de terminar con la vida de una persona, pero, a la vez, constituir la irrupción del
terror como un daño colateral en el ejercicio del poder, de la ausencia de la seguridad
pública, enviando un mensaje y su simbolismo de acallar cualquier manifestación. La
operación se convierte en una actividad que infringe lo cotidiano, el hacedor-victimario
en su carácter de impunidad se convierte, cual verdugo, en un perpetuador de la muerte,
pero de una muerte que lleva el sello de no encontrarás el cuerpo. Así las cosas, y porque el cuerpo no se encuentra, no existe delito que perseguir,
el cuerpo se hizo humo, por decirlo de una manera metafórica, y en el terreno de la
legalidad, la espera se vuelve interminable, ¿quién va a buscar?, ¿quién puede hacerlo
y tiene las herramientas técnicas para encontrarlo? Las preguntas saltan a la vista,
pero caen en el vacío, el contenido se convierte en la voluntad judicial y política
para iniciar el proceso de búsqueda (aunque se puede sostener que es una obligación
del Estado proceder en el marco de la ley). Para entrar en el debido procesamiento
de la información recabada se notifica a los familiares el inicio de la contingencia
de la investigación, se trata de tranquilizar, para que se formalice el discurso,
para que se sepa que se hará algo al respecto, pero en realidad no se hace nada, bien
por la falta de interés de las autoridades o bien por el desconocimiento de los miembros
encargados de llevarlo a cabo; puesto que no saben cómo buscar, no saben qué hacer,
y al desconocer la práctica y la técnica de búsqueda en una buena cantidad de casos,
la improvisación de muchos de los elementos determina una búsqueda infructuosa.
El orden del Estado manifiesta una inestabilidad que deja al descubierto su debilidad
para establecer pautas de comportamiento social equitativas, el desequilibrio se encauza
en muchos casos en la perpetuación de la violencia como el único fin de sobrevivencia;
quien hace uso de ella, se convierte en la maniobra de llevar a cabo acciones de fuerza
en contra de quien esté frente a él, desarrollando un instinto agresivo y convirtiéndolo
en su principal causalidad de vida, la inexistente falta de oportunidades para llevar
otro tipo de vida desvanece la oportunidad de tener un futuro digno. En este sentido,
la violencia, la corrupción, la impunidad y la pobreza se convierten en el entramado
de prácticas que trasladan al sujeto hacia un camino de negocios ilícitos y a imponer
todo tipo de violencias para sobrevivir a cualquier costo. En ambas aristas de lo
cotidiano, los diferentes cuerpos vivientes, los victimarios y las víctimas desaparecidas,
allanan el campo social,3 se construyen espacios semánticos donde los discursos legaloides juegan el papel
de interlocutores entre las personas vulnerables, sobrevivientes de los actos violentos,
y las autoridades, quienes en muchos de los casos suelen ser cómplices del crimen
organizado; la recepción de la práctica coadyuva a presentar al crimen organizado
y al Estado en cierta sinonimia como una coparticipación de la impronta del terror.
El terror político es una de las expresiones más crudas de los demonios que habitan
en el cerebro humano. Si un asesino serial es un monstruo con una capacidad de destrucción
ingente que puede pasar por el tranquilo vecino que cultiva su jardín al lado de nuestra
casa, el dirigente paranoico puede presentarse como el abnegado político que se enfrenta
sin temor a los males sociales y que tiene la voluntad inquebrantable de combatirlos
sin cuartel.4
La metáfora anterior, nos da la pauta para argumentar en el terreno de las razones
de Estado sobre la necesidad de constituir gobierno a través de la honestidad de sus
representantes, buena falacia, que en la mayoría de los casos no se ha cumplido, en
la medida en que los comerciantes ilegales se infiltraron en el Estado, estableciendo
alianzas y contratos de intercambio simbólico y material (puede verse el caso paradigmático
de García Luna en el gobierno de Felipe Calderón, como una de las puntas del iceberg,
entre otros muchos casos). Al convertir al Estado y a muchos de sus funcionarios al
servicio del crimen organizado, la información producida por la autoridad lleva copia
a sus socios y, en este intercambio, la seguridad pública se convierte en el escenario
de complicidad con la delincuencia. Es en este sentido que la información de poder
y los criminales se han sabido mover corrompiendo a los funcionarios con sus regalías,
lo cual equivale a decir que en cuestión de violencia y del miedo infringido a la
sociedad estamos lejos de poder solventar un nuevo orden institucional.
La complicidad entre las razones de Estado y el crimen organizado en una sucesión
de alianzas entre pares, para enriquecer a los sujetos involucrados directa e indirectamente,
como un efecto colateral de la violencia producida, nos adentra en un territorio simbólico
y material que corrompe las razones del Estado de sus principios de gobernanza. Esto
es, los derechos y obligaciones del gobierno se fragmentan atravesados por la corrupción
y la impunidad, y, en ambos casos, el deterioro político, administrativo, ético, y
en general como proveedor de la seguridad y la paz social, se quiebran en favor de
la desvalorización de lo que significan las razones de Estado (véase los gobiernos
del PAN, Fox y Calderón, y PRI, Peña Nieto); bajo este paraguas deteriorado, la infiltración
y la generación de incertidumbre colectiva se convierten en un efecto aleatorio, que
queda atrapado en una nueva vertiente del miedo social, en el que la participación
de algunos integrantes del gobierno se convierten en cómplices de los negocios de
los victimarios y, en esta razón desproporcional a los principios fundamentales del
Estado de brindar seguridad a sus gobernados, se cambia de forma significativa para
trasmutarse en un hacedor de la muerte a través de ciertos ejecutores dentro del propio
Estado, por sus alianzas con la delincuencia organizada. En este sentido, hay que
hacer presente si nos encontramos de alguna forma bajo las estrategias de cierto nivel
de terrorismo5 que ataña tanto al Estado como a las bandas delictivas como socios en la impartición
del terror.
Bajo la definición de la nota 5 de Eduardo González Calleja acerca del terrorismo
de Estado, en nuestra apreciación, la noción de terrorismo puede y debe extenderse
de la misma forma a las acciones del crimen organizado, que cometen significativamente
el mismo tipo de actos, muchas veces con una mayor saña a través de la tortura sin
límites y la desaparición de los cuerpos, o, por lo contrario, por las diferentes
maneras de producir miedo e intimidar a la sociedad, y en algunos casos al propio
gobierno, dejando los cuerpos desmembrados en bolsas de basura fuera de escuelas,
oficinas públicas, entre otros lugares, significando que la acción de destruir el
tejido social de las comunidades y de la sociedad en su conjunto debería quedar incluida
en las prácticas que detonan la violencia por parte de estos grupos y ser clasificados
como terroristas. Esta connotación tendría una nueva catalogación en el estudio de
los crímenes que cometen y, por tanto, el ejercicio de este tipo de violencia debería
tener, judicialmente, nuevas valoraciones en la penalización para este tipo de delincuencia
organizada.
III
Uno de los principios que construyen nuestro paradigma se ubica en las personas de
escasos recursos económicos al convertirse en personas vulnerables para el sistema,
esto equivale a decir que la pobreza se convierte en uno de los vehículos por donde
se puede transitar de un trabajo legal muy mal remunerado -dado el ejercicio de la
explotación del trabajo, que convierte al trabajador en un hacedor de pobreza, mientras
que los patrones se enriquecen a través de dicha explotación de la mano de obra barata-,
a una situación desbordada en la localidad donde algunos trabajadores intentan buscar
otros lugares laborales con mejores salarios, y así, en este desplazamiento, se pueden
encontrar con enganchadores, con personas que ofrecen trabajos bien pagados en diferentes regiones del país sin
ningún tipo de garantías ni laborales ni personales.
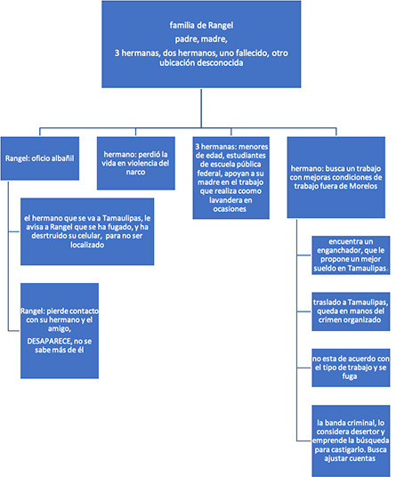
Ese tipo de intermediarios ofrecen trabajos donde sucedió lo que a continuación voy
a narrar, de manera breve, al hermano y amigo de un trabajador (al cual nombraré con
el seudónimo de Rangel) :
Rangel es un trabajador de la construcción, su desempeño como albañil lo lleva cabo
en la Ciudad de México y en el estado de Morelos, principalmente en Cuernavaca, estado
y capital, estos últimos, sumergidos desde hace décadas en la violencia estructural,
la falta de gobierno estatal y municipal, la corrupción y la impunidad de las autoridades,
como es de todos sabido, convirtiéndolos en lugares donde la ley no existe: por otra
parte, los salarios y las prestaciones sociales de los trabajadores son precarios,
por lo cual, el abuso de quienes dan trabajo viola todas las formas de la legislación
laboral; en este entorno donde Rangel se desempeña, en este contexto, a uno de sus
hermanos y a un amigo cercano, les ofrecieron un trabajo en Tamaulipas, sin darles
mayores detalles del tipo de trabajo, pero sí de un mejor salario por llevarlo a cabo;
el enganchador los convence y las dos personas se mudan a Tamaulipas, donde, al llegar,
les dan la pauta del tipo de trabajo a realizar y seguramente cierto entrenamiento
para llevarlo a cabo. Por otra parte, iban implícitas las propias condiciones del
trabajo, el salario a percibir y las posibles consecuencias en caso de no realizarlo
correctamente. Ante esta situación, estas dos personas de Cuernavaca deciden no involucrarse,
pues el patrón era del crimen organizado; de tal modo y al no querer realizar actos
delictivos, huyen rumbo al sur. Apenas le avisan a Rangel, se deshacen de sus celulares
y desaparecen del ámbito familiar, para proteger a la familia y para no ser detectados
por la banda en cuestión... Hasta la fecha, Rangel y su familia no saben que pasó
con su hermano, si se sigue escondiendo o si fue capturado, no lo saben, y la incertidumbre
se apodera de la familia, el miedo y el temor se convierten en parte de su cotidiano,
pero, sobre todo, esta forma de vivir en el límite, forzado por un sistema desigual
inmerso en el neoliberalismo, que proporciona grandes riquezas a una minoría y pobreza
para la mayoría de la sociedad, que sin mayores oportunidades se convierten en blanco
de la violencia estructural que impera en el país.
Cuadro 1

Fuente: Elaboración del autor.
El cuadro anterior, nos permite adentrarnos en un proceso de complementariedad basado
en la complejidad humana, entendida esta como la acción recursiva para plantear, desde
diferentes escalas procesuales, la incompletud de posicionamientos que dan lugar a
nuevas preguntas, acerca de los hechos reales, teniendo siempre en consideración el
vínculo existente entre realidad y acontecimiento, como el procedimiento de construcción
de eventos y hechos que desembocan en argumentaciones teóricas y prácticas acerca
de lo estudiado. Se establecen campos semánticos, que dejan de manifiesto lógicas
situadas en la formulación del entramado direccional de un sistema complejo. De esta
forma, se delimitan unidades mínimas de significación que representan en cada escala
su congruencia, para establecer diferentes planos de acercamiento, donde la incertidumbre
y la autosimilitud reproducen diferentes sistemas límite en el orden existente, de
un lado, el institucional y, del otro, como un articulador de la relación entre pasado
y presente, en determinaciones geopolíticas y espaciales. Dichos articuladores devienen
en complementariedades específicas de unidades de significación que concatenan diferentes
espectros.
La familia de Rangel proviene de la clase trabajadora, y durante varias generaciones
han pertenecido al mundo de la mano barata en el orden laboral, el padre trabaja en
la obtención del carbón que vende a pequeños establecimientos que se lo solicitan
con una paga miserable; la madre es lavandera y su trabajo lo lleva a cabo donde solicitan
sus servicios. En ambos casos, no tienen ningún tipo de prestación social, ni siquiera
un salario mínimo por su trabajo; sus tres hermanas estudian en la primaria federal
y la secundaria pública, y apoyan a la mamá en lo que pueden.
Además, está Rangel, quien se dedica a la albañilería,6 no ha llegado a convertirse en maestro, no terminó sus estudios en la secundaria
por apoyar a la familia; sus otros hermanos, uno menor, era parte de un cartel en
Cuernavaca y murió en un enfrentamiento entre bandas locales, su otro hermano es quien
intentó realizar el trabajo foráneo en Tamaulipas y, al ver de lo que se trataba,
se retractó y puso su vida en peligro al retirarse de dicho trabajo; con cierta seguridad
cabría pensar que si regresaba al seno familiar los pondría igualmente en peligro
a todos en la casa.
Describimos en este punto el posible grupo delictivo en el que fue enrolado el hermano
de Rangel, percibimos que por su salida intempestuosa, seguramente se trata de un
grupo inmerso en el crimen organizado.7 Al huir del grupo, se le reconoce como un desertor y eso se paga con la vida, siendo
muy probable que haya un grupo en su búsqueda para ajustar cuentas, esta perspectiva
nos ubica en un posible grupo paramilitar con entrenamiento en el ejercicio de la
milicia, lo cual establece características de organización semejantes a las de las
fuerzas armadas en la medida en que para establecer un grupo así y tener cierto poder,
son necesarias diferentes profesiones y, en buena medida, tendrá una fuerza laboral
con diverso tipo de personal, alguno dedicado a dar manutención alimentaria, otro
a servicios médicos al brazo armado, pero también es necesario tener administradores,
contadores, médicos y enfermeras, así como agricultores y campesinos, químicos e ingenieros,
por mencionar algunos. Se construye toda una infraestructura para poder organizar
al grupo en el que se trabaja y, sobre todo, existe un brazo armado que deberá saber
utilizar todo tipo de armamento. Hay que tener en cuenta que buena parte de la fuerza
laboral que tiene este grupo consta, en primer lugar, de aquellos convencidos de su
pertenencia, pues para ellos es una forma de vida, y proceden de diferentes ámbitos
laborales, tanto legales como ilegales, como la delincuencia, las fuerzas armadas,
cuerpos policiacos, entre otros. Pero también, se encuentran aquellos que están contra
su voluntad, quienes fueron secuestrados de sus lugares de origen por la necesidad
de contar con sus habilidades y experiencia en sus actividades profesionales, finalmente,
se hallan los que fueron enganchados bajo mentiras, aquí se aglutina una serie importante
de trabajadores que se encuentran al servicio de la banda y que le da forma a la organización
delictiva; para todo ello es necesario que controlen territorios donde puedan guarecerse
del Estado nacional. Sus guaridas deben aparentar espacios pacíficos para poder asegurar
toda la infraestructura que poseen, en diferentes espacios geográficos.
Desde esta perspectiva, el grupo delictivo debe contar con espacio-territorio suficiente
para construir la infraestructura necesaria, campo de cultivo, laboratorios, enfermería-hospital,
campamentos donde vivir, bodegas y almacenes, armerías, campos de tiro y lugares para
guardar sus vehículos, se necesita toda una fuerza laboral para darle manutención
a dicha infraestructura y sobre todo para controlar los territorios bajo su tutela.
Para ello, es necesaria cierta organización de tipo empresarial, pero, igualmente,
de tipo militar.
Cuadro 2
Conformación del grupo delictivo.

Fuente: Elaboración del autor.
En ese entorno, el desertor debe desaparecer de sus buscadores, y debe ale jarse de
su propia familia para salvaguardarla; tiene que convertirse en un ser sin identidad
en aras de su propia sobrevivencia o sucumbir si es encontrado. El entramado que se
produce queda inmerso en el terror, el miedo y el temor, por parte de los afectados
directa e indirectamente, puesto que se llega a niveles de inseguridad personal, familiar
e institucional, en la medida en que el gobierno es omiso hacia este tipo de acciones
por parte del crimen organizado. Al diseminarse el sentido de persona, el anonimato
se convierte en el formato para esconderse del posible agresor, se debe borrar cualquier
tipo de lazo que lo ubique, al tiempo que tiene que distanciarse de su propia familia,
se adquiere una nueva personalidad con un perfil bajo, se cambia el nombre, se pierden
todas las credenciales, y, sobre todo, se convierte en un ser viviente sin posibilidad
de dar marcha atrás. El presente se trastoca en una ausencia de memoria colectiva,
su yo como sujeto desaparece perdiendo su identificación como el elemento necesario para
la sobrevivencia; en cierta manera se haya, a partir de ese momento, sin una imagen
que le determine como la persona que era, como persona en sí, tiene que recurrir a
nuevas formas a través de la falsificación para adquirir una nueva identidad, sin
familia, sin amigos, sin trabajo regular; tras su desaparición se recuerda a sí mismo
que debe seguir otra ruta.
Sin embargo, esta salida del sistema de vigilancia a partir de las necesidades institucionales
del Estado, le permiten extrapolar lo dicho por About y Denis:
En materia de identificación, el registro visual aleatorio de las personas puede conducir
a aislar a tal o cual individuo, pero su valor reside más bien en su función de intimidación.
En efecto, para anticipar los riesgos y extender las formas preventivas de control,
se ha impuesto la extensión de las formas de vigilancia. (2011, 134)
Así, la tarjeta del INE, el CURP, la licencia de conducir, el pasaporte, el RFC, las
tarjetas bancarias, entre los servicios de localización más usuales, sirven para localizar
y, en muchos casos, el cruce de información entre servidores públicos/privados y miembros
del crimen organizado favorece esa localización. De cualquier forma, quien huye debe
destruir toda evidencia de su anterior existencia para pasar al anonimato. Lo anterior
implica desaparecer del orden social para asumir otra identidad.
Lo expuesto es muestra de cómo los diferentes dispositivos al margen de la legalidad
detonan y establecen pautas de un nuevo comportamiento social que se debe buscar para
adherirse a una mejor vida, es ejemplo de cómo, ante la imposibilidad de lograrlo
de la mejor manera posible a través de un trabajo digno y honesto, no queda más que
la búsqueda infructuosa y sin fin para intentar encontrarlo, el deseo y el fracaso
se conjuntan dada su condición de pobreza, y, ante la falta en muchas ocasiones de
estudios terminados a nivel medio superior o superior, del desconocimiento para utilizar
herramientas y tecnologías acordes con las necesidades industriales y empresariales,
se termina por engancharse en tareas fuera de la legalidad; por ejemplo, un licenciado en pedagogía que trabaje
en una escuela pública primaria o secundaria en el estado de Morelos obtendrá como
salario mensual $5,000.00 pesos, esta jornada laboral le tomará por lo menos un horario
completo de trabajo, y, siendo tan precaria la situación y bajo condiciones inestables
de trabajo en la legalidad, se tiene la necesidad de enrolarse en otro tipo de actividades,
de intentar obtener un mejor salario.
Queda en entredicho la posibilidad de generar salarios justos acordes con el costo
de la vida en cada escala de la organización social, como debería contemplarse en
un sistema equilibrado entre las fuerzas productivas, el trabajo asalariado y la sociedad;
la carestía queda atrapada en distintos espacios de convivencia en el marco del mercado
laboral, la explotación siempre está presente bajo el modelo económico y, con ello,
la relación entre fuerza de trabajo y salario se vuelve totalmente desproporcionada;
de esta manera, el valor del dinero supera todas las expectativas en la medida en
que proporciona, a través del consumo, poderes que justifican las acciones que se
deben emprender para obtenerlo. El mercado8 formaliza las relaciones de valor de uso y de cambio de las mercancías, y bajo este
vaivén de objetos materiales y no materiales, se desenvuelven las transacciones que
se convierten en el punto medular de ciertos deseos de obtención de mejores condiciones
de vida, imposibles de lograr bajo el modelo neoliberal para una gran mayoría de ciudadanos,
por lo que solo queda una puerta abierta: la de enrolarse en actividades ilícitas
para intentar obtener un poco de lo deseado. El movimiento producido queda inserto
en el deseo de adquirir y tener posesiones, se produce la necesidad de acumulación
de quienes tienen pocas opciones y, sobre todo, de quien desea con mayor pasión, los
jóvenes que sienten que no tienen futuro, puesto que este les ha sido robado por el
capital y sus empresarios; desde cualquier punto de vista que se vea, las posibilidades
legítimas de obtener recursos económicos bajo un trabajo honesto se difuminan para
determinar acciones que retardan el cambio social. Esto significa que el modelo económico-social
en el que estamos inmersos globalmente, e iniciado en la década de los años setenta
con los principios neoliberales, produjo en sus experimentos iniciales (como fue el
golpe de estado y la dictadura de Pinochet en Chile) el espacio para disgregar la
vida en común, para construir a través del individualismo la desintegración de las
obligaciones prioritarias del Estado, para retribuirle al mundo privado como la única
entidad que posibilita el ejercicio de la oferta y la demanda por una parte, pero,
por otra, la constante socioeconomía de jerarquizar la riqueza entre los que más tienen
y empobrecer a las grandes mayorías en favor del capital financiero. Es desde este
razonamiento que Occidente estableció/impuso la globalización, para truncar la vida
de millones de personas en el planeta y para palidecer el deseo de prosperidad a su
máxima expresión.9 En este sentido, emerge la desaparición de esperanzas de un mejor futuro para las
mayorías, y en su lugar queda, desde el anonimato, la desintegración de un futuro
posible.
IV
En la relación ejecutora entre las diferentes prácticas de organización social y la
presencia de un presente y un posible futuro nebuloso cargados de incertidumbre, ante
la incapacidad de poder resolver satisfactoriamente las diferentes condiciones de
vida, desde una perspectiva individualista como parte intrínseca del pensamiento y
práctica de los conservadores, el sujeto queda atrapado en su soledad, en la única
vertiente que tiene para conservarse, está solo contra el mundo; esta dicotomía permite
que los niveles de explotación laboral rebasen todo precedente histórico y nos reubiquemos
de nueva cuenta en un retroceso de los procesos de dignificación del mundo laboral,
aquellos días han quedado en un pasado lejano, el presente se encuentra cargado de
ausencias de las vivencias de lucha de ese pasado que logró grandes reivindicaciones
sociales. Hoy por hoy, la vida en común ha desaparecido, la organización sindical
a favor de las causas sociales (como fueron las casas de bolsa, las mutualidades,
las asociaciones y los sindicatos de acción directa), en el devenir de la segunda
mitad del siglo XX y hasta nuestro presente en el XXI,10 se perdió, se extravió todo aquello que permi tía la ayuda mutua, su desvanecimiento
acelerado, si lo cuantificamos en una línea del tiempo en la corta duración, cayó
vertiginosamente ante la seducción del dinero; las propiedades y las alianzas entre
líderes sindicales y patrones no se hicieron esperar, para dar el golpe de gracia
a las necesidades de la clase trabajadora, y la impunidad y la corrupción apoyadas
en muchas ocasiones por las políticas de privatización del Estado dejaron a flor de
piel la podredumbre del sistema para que se diluyera en la desaparición cualquier
tipo de solidaridad; la clase trabajadora quedó a merced de legislaciones preferenciales
para las empresas, y todas aquellas garantías que se tenían llegaron a su fin, desapariciones
de toda índole en favor de la minoría dueña del capital.
La premisa anterior nos ubica de nuevo en una espiral de diferentes escalas, cuyos
movimientos recrean en la distancia la noción de desaparecido en el entendido de su
recursividad; como hemos leído, el concepto en sí se encuentra totalmente empañado
a través de la violencia y la incertidumbre, movilizadas desde espacios institucionales
de políticas globales hasta los diferentes recortes en lo local, para afianzar su
perspectiva en la economía como el lugar desde donde el consumo se convierte en el
deseo del presente-futuro, pero únicamente para unos pocos elegidos dueños de los
medios de producción; la acción de la desaparición convive en diferentes ejercicios
que golpean lo cotidiano y los bolsillos de la sociedad civil que vende su fuerza
de trabajo. En este entramado de circunstancias posibles, los poderes de la organización
popular son desmantelados a partir de hacer presente la corrupción entre sus líderes,
quienes han dejado de pertenecer a la clase trabajadora, con nuevas opciones de vida
en compañía del usufructo de sus nuevas transacciones políticas afines al capital,
se cierra el espacio de la reivindicación política, queda solamente la económica que
satisface enteramente al dueño del capital, porque ha comprado en diferentes niveles
la libertad de acción del trabajador, le ha domesticado, y en este movimiento alegórico,
la servidumbre reaparece en compañía del fiel líder sindical, quien ha puesto sobre
la mesa las migajas del servilismo y la docilidad para acceder a las miserias del
capital. El desencuentro entre presente y futuro queda atrapado en el pasado lejano,
en los tiempos en que las luchas obreras tenían un sentido reivindicativo a nivel
político y económico con base en la jornada laboral, esas épocas ahora forman parte
no solo de la historia sino de los imaginarios colectivos perdidos en el tiempo.
Esas desapariciones encuentran en el tiempo diferentes adscripciones que siempre van
en contra del bien común y la organización social, se ha implementado un sistema regular
de imponer violencias en el ejercicio de los poderes fácticos, para convertir el presente
vivido en un principio de cierta cotidianeidad, en el que se ha normalizado ese ejercicio
eliminatorio que convierte en una rutina las vivencias diarias, como si esa normalización
estuviera cargada de bienestar, justicia y seguridad, y, en este sentido, la relación
entre política y ética se desintegra en función de las nuevas necesidades; esta vertiente
de desaliento confluye en un golpe directo al principio de esperanza del trabajador,
puesto que al llegar a su finiquito, el vínculo entre política y ética y su posible
mediación ahora se desarrolla entre economía y confianza, aquella que se le debe tener
al dueño de los medios de producción que vende a sus trabajadores la prerrogativa
del mejor lugar de trabajo, pero sin garantías; es el principio de esta docilidad
que denota en el discurso que no hay cambio y que la esperanza debe permutar de sitio,
para que la ética-solidaridad se desvanezca en favor del individualismo-confianza
en el patrón. Esta emergencia, producto de nuestro tiempo, arremete contra cualquier
tipo de solidaridad, puesto que esta última debe quedar únicamente en manos de la
relación fuerza-trabajo como un principio de subsistencia.
V
Durante la segunda mitad del siglo pasado, y en los comienzos del actual, la inmensa
mayoría de la gente ha vivido en países que han sido víctimas de la aniquilación sistemática
de parte de su población, ya sea durante la vida de los habitantes actuales o en el
pasado reciente de dichos países. Ellos mismos han sido las víctimas, o han estado
cerca de serlo, de tal aniquilación, han sido los perpetradores o han simpatizado
con estos, o tienen relación (o han estado cerca) de las víctimas o de los perpetradores.
Para la mayoría de la gente, los asesinatos y las eliminaciones masivas no han sido
simplemente un problema lejano, sino parte integrante y prominente de sus paisajes
mentales, emocionales y existenciales.
El señalamiento anterior, nos ubica en un terreno donde lo cotidiano y la violencia
han sido parte intrínseca de la vida social de muchos grupos sociales, sobre todo
de aquellos Estados inmersos en la pobreza extrema que se extiende a lo ancho y largo
de cada país bajo las políticas económicas del neoliberalismo, en este movimiento
de explotación desmedida, el intento de lograr cierta hegemonía democrática que sea
equitativa a las grandes mayorías, que posibilite cierta tranquilidad emocional y
permita una subsistencia digna alrededor de mejores ofertas laborales, se convierte
en un sueño imposible de lograr. Sin embargo, existen aquellos que piensan bajo el
slogan común de la pobreza: “es mejor vivir un año como reyes que toda una vida en la miseria”,
este tipo de pensamiento arranca al sujeto de su cotidiano precario y lo lanza a la
búsqueda de otras oportunidades, la única puerta que encuentran abierta con cierta
rapidez es la de enrolarse en alguna banda criminal, para buscar cierto ascenso social
a través de mejorar su propia economía personal. Pues para quien va a delinquir es
su mejor opción vista desde su individualismo posesivo.
Al quedar inmerso y atrapado en una fuerza laboral fuera de la ley, su cotidiano social
pasa a convertirse en una entidad clandestina, fuera de la ley por los actos que deberá
cometer, al tiempo de separar violentamente el estilo de vida que llevaba en el pasado,
de las faenas mal pagadas y físicamente fatigantes a un nuevo trabajo que le lleva
a visualizar cierta riqueza económica, adquisición de nuevos bienes de consumo de
todo tipo y, en el transcurso del tiempo, vivir al límite como si el futuro no existiera.
Bajo esta perspectiva, el nuevo trabajo construye, en la oscuridad de la vida, una
nueva forma de sobrevivencia a través de vivir el peligro, como parte de un nuevo
conocimiento de prácticas envueltas en la incertidumbre y la inestabilidad; la sensación
de estar vivo se convierte en la esencia de su gasto, y este movimiento que consume
lo infinito del tiempo, para determinar cierta finitud acompañada por la muerte violenta,12 de quienes le rodean en su actividad, de sus enemigos reales e imaginarios y de él
mismo. La confluencia de acciones, hábitos y trabajos se convierten en el ejercicio
de una vida en plural, con esto quiero decir, que se da un desprendimiento del respeto
por uno mismo, el miembro de la organización delictiva se muda también en un desaparecido
ante la sociedad, puesto que de aquí hasta que le llegue su fin no volverá a tener
una vida normal, ya sea porque sea detenido por la autoridad para llevarlo a juicio
y termine encarcelado, o ya sea muerto en una actividad bajo fuego, su identidad,
su nombre quedarán fuera del orden establecido y con ello habrá un desprendimiento
imaginario de su propio ser.
En ambos sentidos, el victimario y la víctima quedan absortos en el anonima to y bajo
este estigma desaparecen del orden social. Al perder sus identidades colectivas e
individuales se concatenan de nueva cuenta escalas de percepción que marcan las diferencias,
el hacedor de la muerte disuelve en sí mismo su humanidad para convertirse en un asesino
a sueldo prófugo de la justicia, mientras que la víctima se convierte en parte del
deseo exterior de ser encontrado, ubicado para poder realizar el duelo por parte de
los familiares vivos; en este enjambre de recursividades, se inicia un nuevo recorrido
donde los grupos familiares de búsqueda, encabezados en su gran mayoría por las madres,
esposas y hermanas, principalmente, intentan encontrar alguna evidencia de esa desaparición.
Buscar se convierte en una forma de vida, puesto que a ellas les ha sido arrancado
uno de sus hijos, esposos, hermanos, y ante la desesperación familiar se unen con
otras mujeres que pasan por la misma problemática, para iniciar sus recorridos por
el espacio territorial de su entidad, donde creen que pudieran estar los cuerpos desaparecidos.
El espacio como recorrido se convierte en un vertedero de información, se pregunta,
se discute, se llora y se sufre la ausencia, se hace memoria de cómo estaba vestido
el día que ya no regresó, el recuerdo se convierte en una especie de motor que necesita
el cerebro para darle sentido al movimiento; el movimiento y el intercambio simbólico
a través de los actos de habla y de las imágenes de quien hemos perdido se convierten
en los artefactos para darlos a conocer entre conocidos y desconocidos. Se entabla
un diálogo interno con el espacio para poder ubicar territorios consagrados a la muerte,
se encuentran casquillos, ropa destrozada, desechos humanos cuyos fragmentos les lleven
a encontrar algo que dé cuenta de la ausencia, se determina el remover la tierra,
limpiar a su paso la basura y la hierba, pero, sobre todo, para intentar encontrar
las muestras de lo que fue un ser humano; se indaga cualquier tipo de posible revelación,
se quiere identificar y se encuentran multiplicidad de fragmentos óseos como posibles
pruebas; estas mujeres, sin ninguna técnica forense aplicada a la antropología o a
la arqueología, hacen lo que pueden, con sus varillas van picando el suelo para ver
qué encuentran, van desenterrando, y la mayoría de las veces no ubican nada de valor
para realzar su búsqueda.
El camino es muy incierto porque el crimen organizado siempre está al acecho, y como
ellas dicen: “el peligro está latente, no tenemos ningún apoyo, la Comisión Nacional
de Búsqueda no nos acompaña, tampoco nos acompañan en muchas ocasiones las fuerzas
del orden, policías, ministerios públicos, Guardia Nacional, estamos solas, y de vez
en cuando se nos acerca más gente a apoyarnos, buscamos como podemos” -nos dice una
de estas mujeres que trata de encontrar a sus parientes en el norte de nuestro país-.
El desconocimiento de técnicas de investigación forense dificulta el trabajo de búsqueda
y la desaparición de los cuerpos conlleva la tragedia ensimismada como parte de los
dolores que invaden el cuerpo y la mente de los sobrevivientes.
La ausencia del cuerpo da pie a recursividades que van retorciéndose en un bucle sin
fin, se abren ciclos de dolor y espanto, la angustia se convierte en una emergencia
y esta delimita los campos semánticos de cuerpos sin imagen, como nos indica Félix
Guattari, la “noción de cuerpo sin imagen: el cuerpo que escapa a la representación
discursiva. Escapa a la imagen maniquea. Entra en el orden de la transducción, solo
referenciable en el cuerpo lleno sin órganos del deseo. El signo de potencia es el
cuerpo sin órganos desterritorializado” (2012, 52). El entramado del discurso se encuentra
envuelto en un doble vínculo entre el cuerpo sin órganos y la desintegración de la
conciencia como memoria individual, de donde deviene la mutilación como un efecto
directo de la destrucción del desparecido, el producto de tal convulsión desemboca
en un sinfín de posibilidades y todos ellos tienen un único derrotero: la destrucción
del cuerpo, y, con ello, se pierde para siempre el lugar del espacio, este ha sido
eliminado y como contexto toda imagen queda supeditada a una fotografía, y su posible
representación pierde la mimesis de la creatividad en la medida en que ya no está
de cuerpo presente, es el devenir del tiempo que ya no pasa sobre el cuerpo, mientras
más pase el tiempo en su circularidad omnipotente, la espiral del acontecimiento se
convierte en recuerdo con imágenes que van convirtiéndose en entidades borrosas que
irán desapareciendo conforme la flecha del tiempo se dirija hacia el futuro posible.