http://dx.doi.org/10.22201/fq.18708404e.2021.5.78135

Los modelos materia, reacción química y termodinámica como núcleos estructurantes de una química escolar orientada a la formación ciudadana

Ainoa Marzábal,[a] Virginia Delgado,[b] Patricia Moreira,[a] Cristian Merino,[c] Valeria M. Cabello,[a] Franklin Manrique,[d] Macarena Soto,[a] Luigi Cuellar[e] y Daniel Izquierdo[b]

Resumen

El presente trabajo propone considerar los modelos como núcleos estructurantes de la Química escolar, con el objetivo de superar los desafíos curriculares actuales y orientar la educación química hacia la formación ciudadana. Mediante un análisis de la literatura existente en el ámbito de la organización curricular de la Química escolar, se identifican los modelos materia, reacción química y termodinámica como los núcleos de la Química Escolar y se caracterizan estos modelos mediante las condiciones, entidades, propiedades, actividades y organización que se espera incluyan las representaciones de los estudiantes sobre los sistemas materiales, para razonar sobre un conjunto de hechos relevantes para la formación de ciudadanos.

Palabras clave:

Educación Química, Currículo, Modelo, Currículo basado en modelos, Ciudadanía.

The matter, chemical reaction and thermodynamic models as structuring cores of a citizenship- oriented school chemistry

Abstract

The present work proposes to consider models as structuring nuclei of school Chemistry school with the aim of overcoming the current curricular challenges and orienting chemistry education towards citizenship education. Through the analysis of the existing literature in the field of the curricular organization of School Chemistry, the matter, chemical reaction and thermodynamic models are identified and characterized as the nuclei of School Chemistry by identifying the conditions, entities, properties, activities and organization that student representations about material systems are expected to include, to reason about a set of relevant facts for citizen education.

Keywords:

Chemistry education, Curriculum, Model, Model-based curricula, Citizenship.




Introducción

Actualmente hay consenso en que el currículo escolar de Química, en la mayoría de los países, se basa en una concepción anticuada de la disciplina, está sobrecargado de contenido, presenta fragmentación y falta de progresión conceptual, enfatiza conceptos abstractos y ajenos a las ideas y experiencias de los estudiantes y sitúa el aprendizaje en contextos poco novedosos y escasamente interesantes (Sosa y Méndez, 2011; Contreras y González, 2014; Gilbert y Justi, 2016, Talanquer, 2009).

A pesar de la evolución de los currículos escolares de Química en los últimos setenta años, orientándose progresivamente hacia el desarrollo de competencias ciudadanas, el currículo actual todavía no parece preparar a los estudiantes para comprender los temas científicos y tomar parte, como ciudadanos con criterio, en los debates científicos con los que se encontrarán en sus vidas (Caamaño, 2006).

Para avanzar hacia un currículo escolar de Química orientado a la formación ciudadana, se identifican como desafíos clave:

a) una adecuada selección y secuenciación de los contenidos (Talanquer, 2009),

b) el fortalecimiento de la articulación entre teoría y evidencias experimentales como una forma de contextualizar los contenidos de la química escolar mostrando sus ámbitos de aplicación (Quílez, 2005), y

c) una mayor atención a los intereses de los estudiantes para que puedan involucrarse activamente en una auténtica actividad científica escolar con relevancia personal y social (Caamaño, 2006).

Para superar estos desafíos, se ha tratado de avanzar hacia una concepción de los aprendizajes no como una colección de hechos y teorías, sino como un progreso hacia la apropiación progresiva de una cantidad relativamente pequeña de ideas clave, valiosas y relevantes para la vida de los estudiantes durante y después de la escolaridad (Harlen, 2017). Estas ideas proporcionarían un mapa orientador para el diseño curricular, hacia un marco más reducido y coherente que permita a los estudiantes comprender e intervenir informada y responsablemente en el mundo.

En el caso particular de la educación química, en los últimos años se ha seguido debatiendo en torno a los núcleos estructurantes que permitirían organizar los currículos para superar los desafíos planteados (Hodson, 2009; Fensham, 2016). Las diversas propuestas encontradas en la literatura no han permitido llegar todavía a una propuesta convergente (Halloun, 2020) y carecen hasta ahora de una base empírica que permita evaluar su implementación en el sistema escolar (Shea y Duncan, 2013; Talanquer, 2009).

Con la intención de contribuir a esta discusión, orientada a explorar alternativas curriculares, nos interesa particularmente evaluar el potencial de los núcleos estructurantes del currículo de Química que han sido propuestos en la literatura, y su contribución a la formación ciudadana. Entendemos que la participación en la toma fundamentada de decisiones requiere, más que un nivel muy elevado de conocimiento científico, la aptitud para aplicar conocimientos específicos a la comprensión de problemas socialmente relevantes, y vincularlos con perspectivas más amplias y consideraciones éticas que permitan explorar soluciones y analizar sus posibles repercusiones a mediano y largo plazo (Gil y Vilches, 2006).

En este artículo proponemos considerar los modelos científicos escolares como núcleos estructurantes de un currículo escolar de Química para la formación de ciudadanos. A partir de una revisión comprensiva de literatura, presentamos una propuesta de cuáles podrían ser los modelos de la Química escolar, sus principales características y sus posibles contribuciones a la formación de ciudadanos.

A partir de esta caracterización, en un futuro trabajo, se podrá explorar de qué manera los estudiantes van construyendo versiones cada vez más sofisticadas de estos modelos a lo largo de la escolaridad, y evaluar empíricamente su potencial para superar los desafíos curriculares actuales.

Los modelos científicos como núcleos estructurantes del currículo escolar de Química

La discusión en torno a los posibles núcleos estructurantes de la Química escolar requiere identificar la naturaleza de estos núcleos, entendiendo que serían aquellos principios organizadores de la disciplina que permiten a los estudiantes dar respuesta a preguntas fundamentales sobre las sustancias y sus transformaciones en nuestro mundo, reconociendo la utilidad del pensamiento químico moderno (Talanquer, 2009).

Hasta la fecha, se han sugerido como posibles núcleos estructurantes: (a) los conceptos (Raviolo, Garritz y Sousa, 2011; Holme, Luxford y Murphy, 2015; Criado et al., 2014), (b) los problemas (Quílez, 2005; Caamaño, 2018), y (c) las ideas (Gillespie, 1997, Atkins, 2010; Talanquer, 2016) y los modelos (Gilbert y Boulter, 2012; Chu, Deuermeyer y Quek, 2018).

a) Los conceptos como núcleos estructurantes del currículo

La definición de los conceptos como principios organizadores del currículo orienta la educación química al aprendizaje de un conjunto de conceptos con diversos grados de complejidad, abstracción e importancia (Lawson, 1995). La consideración de los conceptos como principios organizadores del currículo escolar ha presentado limitaciones importantes: a menudo estas propuestas curriculares abordan una cantidad excesiva de conceptos, cubiertos de manera superficial y aislada (Prat y Izquierdo, 2000). Lo anterior podría explicar las dificultades de los estudiantes para establecer relaciones jerárquicas entre los conceptos, y aplicarlos en la interpretación de evidencias experimentales, lo que deriva en un conocimiento disciplinar fragmentado con escaso valor formativo (Chamizo, 2001; Caamaño, 2006; Talanquer, 2009).

b) Los problemas como núcleos estructurantes del currículo

Por otra parte, la definición de los problemas como principios organizadores de la disciplina se orienta hacia la comprensión de cuestiones científicas de relevancia personal y social como el principal objetivo de aprendizaje. Desde esta perspectiva de aprendizaje situado, se enfatiza la contextualización de los aprendizajes y el desarrollo de prácticas científicas en la escuela (Caamaño, 2018). Si bien esta propuesta permite contextualizar los contenidos del currículo escolar de Química y mejora el interés y motivación de los estudiantes (Ültay y Çalık, 2012), su estructura en torno a un conjunto de problemas específicos dificulta el equilibrio y la integración de las ideas y conceptos químicos y su transferencia a nuevos contextos (Talanquer, 2009; Caamaño, 2018).

c) Las ideas y modelos como núcleos estructurantes del currículo

Por último, la definición de las ideas o los modelos como principios organizadores del currículo orienta la educación química al aprendizaje de grandes enunciados o hipótesis teóricas (ideas) que permiten construir representaciones más o menos sofisticadas sobre los hechos del mundo para razonar sobre ellos (modelos). Cada una de las grandes ideas sugeridas como principios organizadores de la disciplina serían aplicables a un amplio repertorio de fenómenos relacionados, y permitirían la generación de un conjunto de representaciones sobre los sistemas materiales, que corresponderían a la familia de modelos asociados a esta gran idea (Adúriz-Bravo, 2009).

Asumiendo que la relación entre las ideas o hipótesis teóricas y los fenómenos no es tan directa, los modelos actuarían como mediadores entre ellos en tanto representaciones similares a la realidad, que incorporan una selección de sus rasgos más relevantes para facilitar la comprensión, el razonamiento y la intervención sobre el mundo (Adúriz-Bravo, 2009).

Desde una perspectiva semántica, los modelos científicos estarían compuestos por un conjunto de condiciones, entidades, actividades, propiedades y una organización (Russ et al., 2008), representadas lingüística o extralingüísticamente, organizadas esquemáticamente. Estas representaciones van aumentando su nivel de sofisticación durante y después de la escolaridad, a medida que se van incorporando más componentes a la representación del sistema material. Cuanto más sofisticada es la representación, mayor es la correspondencia con la realidad representada, y mayor es la precisión con la que se puede razonar sobre el repertorio de hechos del mundo a los que el modelo puede aplicarse (Adúriz-Bravo, 2009; Thagard, 2010; Gilbert y Justi, 2016, Gelfert, 2017).

Estos hechos son los “objetos” que los estudiantes van a modelizar, es decir, constituyen los ámbitos de aplicación del modelo a partir de los cuáles los estudiantes van a ir construyendo representaciones cada vez más sofisticadas sobre el mundo (Justi, 2006). En el marco de una educación científica orientada a la formación ciudadana, es necesario entonces que la selección de estos hechos no responda solamente a criterios disciplinares y didácticos, sino también a criterios de relevancia personal y social (Caamaño, 2018). Esto requiere revisitar las cuestiones socio científicas, sugeridas en el marco de aproximaciones Ciencia-Tecnología-Sociedad a la educación en ciencias, para evaluar su potencial como objetos a modelizar en el contexto escolar (Sanmartí y Márquez, 2017). Las cuestiones sociocientíficas son de naturaleza compleja, y a menudo requieren el uso articulado y coherente de modelos de diversas disciplinas, no solamente científicas (Pérez, Couso y Márquez, 2020). Por ende, identificar cuestiones sociocientíficas que funcionen como hechos ejemplares, epítomes o paradigmáticos —en el sentido de que puedan ser modelizados por estudiantes en edad escolar a través de su interpretación y reconstrucción teórica (Adúriz-Bravo, 2009)—, constituye una contribución necesaria para avanzar hacia un currículo basado en modelos orientado a la formación ciudadana.

Los antecedentes presentados, justifican la relevancia de responder al siguiente interrogante: ¿Cuáles son los modelos científicos que permitirían estructurar el curriculum escolar de Química en un conjunto reducido y coherente de representaciones que puedan aplicarse a un amplio repertorio de ámbitos de aplicación relevantes personal y socialmente? El objetivo de este trabajo es entonces identificar y caracterizar los modelos científicos que podrían estructurar la Química escolar, considerando su potencial para organizar el currículo en un conjunto de representaciones de un amplio repertorio de hechos, fenómenos y experiencias, accesibles a los estudiantes y relevantes personal y socialmente.

Metodología

Desde el punto de vista metodológico, la identificación y caracterización de los modelos se realizó mediante un análisis documental que consideró tres etapas: (a) segmentación, (b) categorización y (c) visualización (Chang, Chang y Tseng, 2010).

a) Segmentación

En la etapa de segmentación se realizó una búsqueda bibliográfica que recopiló las propuestas teóricas y empíricas sobre aspectos disciplinares, curriculares y sobre el aprendizaje asociados a la organización curricular de la Química. La selección de los términos para la búsqueda bibliográfica incluyó cuatro aspectos clave: química, currículo, organización y enseñanza y aprendizaje de la Química. Respondiendo a estos criterios, se realizaron varias búsquedas en las bases de datos Web of Science, Scopus y Scielo, con las combinaciones de estos términos.

El conjunto de los estudios encontrados se sometió luego a una selección, de acuerdo con los siguientes criterios de inclusión: (a) artículos completos en idioma inglés o español; (b) con foco en la organización curricular de la Química a nivel escolar y/o universitario; y (c) con referencia explícita a la organización de la Química mediante la enumeración de un conjunto de principios organizadores del currículo o de la enseñanza.

El criterio de incorporación de estudios sobre la organización del currículum en Química a nivel escolar y universitario (criterio b) responde a que existe un conjunto de conocimientos en el ámbito de la Química que se espera que todo ciudadano desarrolle desde la experiencia escolar y robustezca, eventualmente, en la etapa universitaria (Gillespie, 1997). Varios marcos han propuesto visualizar el aprendizaje de la Química a nivel de educación escolar y superior como un continuo (Schwarz et al., 2009), donde las ideas que se espera desarrollar a nivel de educación superior constituyen el modelo de arriba o ancla superior que se espera lograr al término de la escolaridad obligatoria (Holme y Cooper, 2013).

De acuerdo con el tercer criterio de inclusión (criterio c), todos los artículos revisados contienen propuestas de organización de la química en torno a un conjunto explícito de núcleos estructurantes, que son propuestos por los autores. Cada uno de estos principios organizadores, que son enumerados en la bibliografía consultada, constituye un segmento de nuestro análisis.

b) Categorización

En la etapa de categorización, se realizó un análisis por comparación constante orientado a establecer relaciones y reconocer convergencias entre los segmentos. Esta categorización, que corresponde a un análisis de contenido inferencial, se orientó a identificar los modelos que constituyen posibles núcleos estructurantes del currículo escolar de Química. Para caracterizar cada uno de estos modelos, se realizó un análisis en dos etapas:

I. Identificación de los componentes de los modelos (Russ et al., 2008), las referencias a ámbitos de aplicación del modelo (Justi, 2006) y a las conexiones que dan forma al razonamiento (Sevian y Talanquer, 2014) en cada uno de los segmentos, a partir de los descriptores presentados en la tabla 1.

Tabla 1: Componentes de un Modelo Químico Escolar (adaptado de Russ et al., 2008, Justi, 2006; Sevian y Talanquer, 2014)

Dimensión

Descriptor

Representación sobre el sistema material

Condiciones

Estados del sistema material relevantes para que se produzca un fenómeno y/o para que éste se desarrolle de una determinada manera.

Entidades

Componentes materiales presentes en el sistema físico, y relevantes para explicar el fenómeno estudiado.

Propiedades

Cualidades o atributos de las entidades. Hacen referencia entonces a magnitudes que, ya sea en forma cualitativa o cuantitativa, pueden ser determinadas en relación con las entidades.

Actividades

Procesos físicos y químicos experimentados por los componentes materiales de un sistema como resultado de las interacciones entre ellos, o de la modificación de las condiciones del sistema.

Organización

Disposición espacial de las entidades del sistema, y cómo esta organización puede ir cambiando en el tiempo. Esta organización responde a las propiedades de las entidades, y da cuenta de las actividades (interacciones o procesos) que están teniendo lugar a nivel submicroscópico.

Razonamiento

Conexiones que se establecen entre los componentes del modelo (entidades, propiedades, actividad y organización), que responden a relaciones de diversos tipos tales como: descriptivas, no causales, relaciones de causalidad simple o compleja (mecanístico y/o multidimensional), las que pueden ser variables dependiendo de las condiciones o hechos en los cuales se sitúa el sistema en estudio.

Ámbitos de aplicación

Hechos

Ámbitos de aplicación del modelo, es decir, dominio de situaciones, experiencias, hechos o fenómenos reales o simulados que pueden ser interpretados a través de un determinado modelo, mediante el cual es posible razonar sobre ellos.

II. Identificación de los modelos químicos escolares, a partir de las convergencias en los componentes identificados en la categorización de los segmentos.

Una vez categorizados todos los segmentos, se unieron a partir de los componentes coincidentes. Esto permitió ir asociando segmentos de diversas propuestas con un foco común. Cada uno de estos focos, en los que convergieron varios segmentos, constituye un modelo, y por tanto un núcleo estructurante de la Química escolar.

c) Visualización

En la etapa de visualización, se caracterizaron los modelos a partir de sus componentes representados mediante mapas semánticos. Los mapas semánticos son diagramas que permiten visualizar esquemáticamente los componentes de cada modelo y las relaciones entre ellos, y han sido ampliamente utilizados tanto en el análisis curricular (Simon, 2009) como en los modelos químicos expresados por estudiantes (Moreira, Marzabal y Talanquer, 2019).

Para la construcción de los mapas semánticos, se representaron los componentes del modelo mediante términos dentro de elipses, cuyo color indica el tipo de componente. Los componentes se representaron con el siguiente código de colores: las condiciones en morado, las entidades en azul, las propiedades en verde, las actividades en naranja, la organización en amarillo, y los ámbitos de aplicación en rojo. Las relaciones entre los componentes corresponden al razonamiento, y se representaron mediante líneas continuas que unen los componentes entre si, configurando una representación esquemática.

Los diagramas se construyeron representando jerárquicamente los componentes, de tal manera que en la parte superior del diagrama se representan las entidades, a continuación, las propiedades, las actividades, la organización y los ámbitos de aplicación (Moreira, Marzabal y Talanquer, 2019).

En la tabla 2 presentamos un ejemplo de la construcción del mapa semántico mediante el análisis de tres segmentos, pertenecientes a tres propuestas distintas, que permite visualizar la construcción progresiva de esta forma de visualización.

Tabla 2: Ejemplo de estrategia de visualización de modelos mediante mapas semánticos.

Segmento

Componentes

Representación por segmento

Mapa semántico

Los átomos en las moléculas y cristales se organizan en geometrías particulares (Gillespie, 1997)

Entidad: átomo, molécula, cristal

Organización: geometría

La materia está compuesta por átomos (Atkins, 2010

Entidad: materia, átomo

La materia consiste en átomos con estructura interna que dictan su comportamiento (Holme, Luxford y Murphy, 2015)

Entidad: materia, átomo

Actividad: comportamiento

Organización: estructura

Resultados y discusión

Identificación de los modelos químicos escolares

De la búsqueda bibliográfica realizada se identificaron 11 propuestas de organización de la Química a nivel curricular que se obtuvieron en la búsqueda bibliográfica. Estas propuestas, publicadas entre 1997 y 2016, identifican principios organizadores de la disciplina a nivel escolar y/o universitario.

En la tabla 3 se presentan las propuestas, identificando la referencia, el tipo de núcleo estructurante y el número de segmentos analizados en cada uno.

Tabla 3: Síntesis de artículos seleccionados.

Referencia

Tipo de núcleo estructurante

Nivel educativo

n

1

Gillespie, R. J. (1997). The great ideas of chemistry.

Idea

Escolar y Universitario

6

2

Schummer, J. (1998). The chemical core of chemistry.

Concepto

Escolar y Universitario

3

3

Garritz, A. (1999). Una propuesta de estándares nacionales para la educación científica en el bachillerato.

Idea

Escolar

7

4

Izquierdo, M., Sanmartí, N., & Espinet, M. (1999). Caracterización y diseño de las prácticas escolares de ciencias experimentales.

Modelo

Escolar

1

5

Rabino, M., García, M., Moro, M., & Minnaard, V. (2002). Una propuesta para secuenciar los contenidos en Ciencias Naturales desde la perspectiva Lakatosiana.

Idea

Escolar

4

6

Caamaño, M., Izquierdo, M., & Quintanilla, M. (2007). Modelizar y contextualizar el currículum de química: un proceso en constante desarrollo.

Idea

Escolar

7

7

Atkins, P. (2010). Chemistry core ideas.

Idea

Universitario

9

8

Raviolo, A., Garritz, A., & Sosa, P. (2011). Sustancia y reacción química como conceptos centrales en química. Una discusión conceptual, histórica y didáctica.

Concepto

Escolar

2

9

Criado, A. M., Cruz-Guzmán, M., García-Carmona, A., & Cañal, P. (2014). How to improve the national science curriculum of Spanish primary education. Suggestions from a comparative analysis of goals and content with England and the USA.

Concepto

Escolar

3

10

Holme, T., Luxford, C., & Murphy, K. (2015). Updating the general chemistry anchoring concepts content map.

Concepto

Escolar

11

11

Talanquer, V. (2016). Central ideas in chemistry: An alternative perspective.

Idea

Universitario

5

De los estudios analizados se desprendieron 58 segmentos que dan cuenta de los núcleos estructurantes de la química desde la visión de cada uno de los autores. El análisis de los segmentos permitió identificar conjuntos de ideas, preguntas, hechos y representaciones sobre la materia y sus transformaciones, que constituyen los componentes de tres modelos que podrían estructurar la Química escolar: el modelo de materia, el modelo de cambio químico y el modelo termodinámico (Russ et al., 2009). A continuación, desarrollamos en detalle la caracterización de cada uno de estos tres modelos, que denominaremos Modelos Químicos Escolares (MQE).

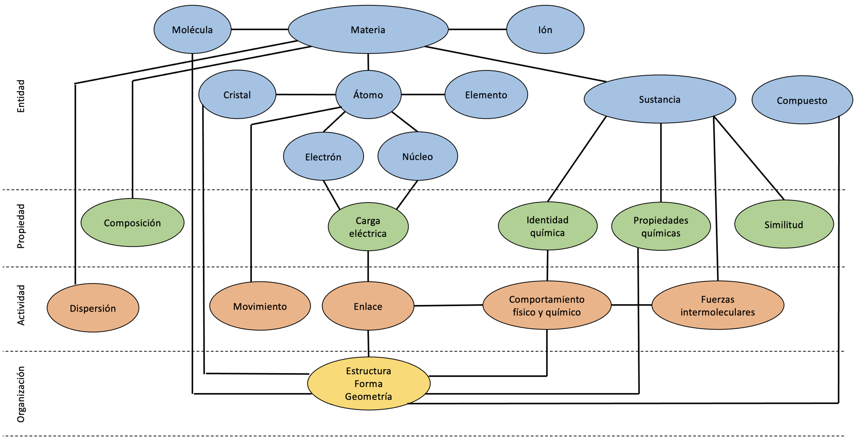
a) El modelo materia

El mapa semántico del primer modelo identificado (Figura 2) emergió del análisis de 30 segmentos, con contribuciones de las 11 propuestas analizadas en la revisión bibliográfica. En el análisis de los segmentos se identificaron como componentes 10 entidades, 5 propiedades, 5 actividades, y 3 referencias a organización, que permiten representar los sistemas materiales en los cuales las interacciones entre las entidades que lo componen no conllevan cambios en la identidad de las especies químicas.

Este MQE permite establecer relaciones entre la estructura interna de las sustancias, y sus propiedades y comportamiento físico y químico, para explicar y predecir fenómenos considerando los principios de conservación y periodicidad (Gillespie, 1997; Izquierdo et al.1999; Rabino, et al. 2002; Talanquer 2016).

Figura 2: Mapa semántico del modelo de materia

Las investigaciones desarrolladas en torno al aprendizaje del modelo de materia enfatizan la importancia de ir construyendo representaciones cada vez más sofisticadas sobre las partículas, su movimiento e interacciones, para establecer relaciones entre la estructura interna de las sustancias, sus propiedades y sus posibles aplicaciones (Benarroch, 2000; 2001; Gillespie, 1997; Merrit y Krajcik, 2013; Talanquer, 2016). Lograr que los estudiantes puedan aplicar ese conocimiento en su vida cotidiana sigue siendo un desafío altamente relevante dada su importancia para la sustentabilidad (Talanquer, 2018; Cooper y Stowe, 2018; Mahaffy et al., 2019). El modelo materia requiere de una aproximación a los materiales de nuestro entorno más allá de la observación, explorando su comportamiento físico y químico para favorecer el uso responsable de los materiales del entorno. La interacción del estudiantado con los materiales permitiría promover prácticas más sustentables, así como valorar su contribución en múltiples campos como la farmacología, la agronomía, la gastronomía, las telecomunicaciones, o la ciencia espacial, que han reconfigurado nuestra sociedad (Merrit y Krajcik, 2013; Talanquer, 2009; 2018).

b) El modelo de reacción química

El mapa semántico del segundo modelo identificado (Figura 3) emergió del análisis de 19 segmentos, con contribuciones de 9 de las 11 propuestas analizadas en la revisión bibliográfica. En el análisis de los segmentos se identificaron como componentes 5 entidades, 2 propiedades, 5 actividades y 3 referencias a organización, que permiten representar las reacciones químicas como procesos producidos por las interacciones de las especies químicas consigo mismas o con otras, que involucran un cambio en la identidad química de las sustancias debido a la ruptura y formación de enlaces a través de un determinado mecanismo de reacción (Caamaño, Izquierdo y Quintanilla, 2007; Holme, Luxford y Murphy, 2015; Sevian y Talanquer, 2014; Sevian et al., 2015).

Figura 3: Mapa semántico del modelo de reacción química

Actualmente pareciera haber consenso en que la identificación de los cambios químicos y el reconocimiento de los principales atributos de este tipo de transformaciones de las sustancias constituyen también aprendizajes fundacionales de la Química escolar (Garritz, 1998; Raviolo, Garritz y Sosa, 2011; Izquierdo, 2014; Merino e Izquierdo, 2011). Así entonces, se espera que durante la escolaridad los estudiantes desarrollen representaciones de las reacciones químicas reversibles e irreversibles que articulen las visiones macroscópica y submicroscópica de estos procesos en determinadas condiciones (De Jong y Taber, 2007; Gilbert y Treagust, 2009; Aragón, Oliva y Navarrete, 2013).

Para distinguir y caracterizar las reacciones químicas se han identificado algunos fenómenos de interés educativo, dada su naturaleza ejemplar: el estudio de la combustión, la oxidación, los intercambios iónicos o las reacciones entre grandes moléculas permite ir evidenciando las reglas de juego de las reacciones químicas y aproximarse a cambios químicos de relevancia personal y social desde el estudio de estos cambios, especialmente cuando se sitúan en contextos interdisciplinares (Merino e Izquierdo, 2011; Sesto y García-Rodeja, 2017; Izquierdo, Merino y Marzábal, 2021). Estos contextos promueven la valoración del impacto que ha significado en nuestra calidad de vida el control de los procesos de identificación, síntesis y transformación de las sustancias químicas, la toma de decisiones en torno a la gestión de los cambios químicos en la vida cotidiana y la evaluación del potencial impacto de la crisis climática en los sistemas físicos, químicos y biológicos, en el contexto de los riesgos, costos y beneficios de la Química que contribuyen auténticamente a la formación de ciudadanos (Talanquer, 2016).

c) El modelo de termodinámica

El mapa semántico del tercer modelo identificado (Figura 4) emergió del análisis de 9 segmentos, con contribuciones de 7 de las 11 propuestas analizadas en la revisión bibliográfica. En el análisis de los segmentos emergieron como componentes 1 entidad, 1 propiedad, 3 actividades y 2 referencias a organización, que permiten representar las transferencias de energía asociadas a los procesos físicos y químicos, desde una visión macroscópica hacia una interpretación microscópica de las propiedades termodinámicas (entalpía, entropía y espontaneidad) (Furió & Furió, 2016; Garritz, 1999; Criado, et al. 2014). Esto requiere conceptualizar la energía como una propiedad de las entidades asociadas a los estados inicial y final del sistema, considerando las condiciones, las actividades y la organización a nivel atómico y molecular (Cooper y Klymkowsky, 2013; Holme, Luxford y Murphy, 2015; Macrie-Shuck & Talanquer, 2020).

Figura 4: Mapa semántico del modelo de termodinámica

Existe un amplio consenso respecto del potencial de adquirir una visión termodinámica del mundo para explicar múltiples fenómenos de nuestro entorno (Soto, Couso, López y Hernández 2017). El estudio de la energía y los procesos energéticos cobra relevancia, no solamente por tratarse de un tema unificador y transversal en la ciencia (Cooper y Klymkowsky, 2013), sino también por su vinculación con cuestiones socialmente relevantes como la actual crisis energética o la promoción del uso eficiente de la energía en nuestros hogares y comunidades, problemas de salud relacionados con la nutrición y la actividad física, y los ciclos de materia y energía en los ecosistemas (García-Carmona y Criado, 2010; Aguiar, Sevian y El-Hani, 2018).

d) Los modelos materia, reacción química y termodinámica como núcleos estructurantes de una Química escolar orientada a la formación ciudadana

El análisis de las propuestas encontradas en la literatura permitió identificar los tres MQE, visualizando a través de los mapas semánticos sus principales componentes. Sin embargo, la caracterización de estos modelos sería parcial o incompleta, dado que ninguna de las 11 propuestas revisadas incorpora los ámbitos de aplicación del modelo, y visibilizar las situaciones a las que los modelos pueden aplicarse, así como el tipo de intervenciones que pueden hacerse con ellos, es crucial para dotar de relevancia a la disciplina (Justi, 2006).

La discusión de resultados nos permitió avanzar hacia una caracterización más completa, incorporando aspectos claves relativos al dominio de situaciones, experiencias, hechos o fenómenos reales o simulados asociados a los modelos, dada la escasa atención que los autores han prestado hasta ahora a este aspecto en sus propuestas.

En la figura 5, presentamos los tres MQE que emergieron del análisis realizado, y se presenta en cada uno la inclusión de los tres aspectos centrales propuestos: los componentes de las representaciones que se espera que construyan los estudiantes, las formas de razonamiento que estas representaciones permiten y los ámbitos de aplicación a los que pueden aplicarse los tres modelos.

Figura 5: Modelos Químicos Escolares (MQE)

Conclusiones y proyecciones

El objetivo de este trabajo fue identificar los modelos estructurantes de la Química escolar y sus principales características, con el propósito de proponer una alternativa curricular que permita responder a los desafíos actuales de la enseñanza escolar de la disciplina.

Estructurar el currículo escolar de Química con base en los modelos requería seleccionar los modelos de la Química de interés educativo, entendidos como las representaciones de una amplia variedad de hechos que permitieran estructurar de forma integrada y coherente los saberes del currículo, que fueran accesibles a los estudiantes y susceptibles de interesarles, y que permitieran abordar las cuestiones socio científicas actuales (Hodson, 2009; Fensham, 2016).

El análisis de las propuestas encontradas en la literatura permitió identificar tres MQE que cumplían estos criterios: el modelo de materia, el modelo de reacción química y el modelo termodinámico. Estos tres modelos, caracterizados esquemáticamente mediante sus componentes, las conexiones entre ellos y sus ámbitos de aplicación constituyen un marco reducido y coherente de representaciones que permitiría a los estudiantes comprender e intervenir informada y responsablemente en su entorno.

La identificación y caracterización de los MQE que se ha realizado en este trabajo constituye una potencial contribución a resolver los actuales desafíos curriculares. En cuanto a la fragmentación y falta de progresión conceptual (Talanquer, 2009), los tres MQE, que articulan las ideas y conceptos de la bibliografía revisada, proporcionan una base para reorganizar el currículo, reduciéndolo en extensión y orientándolo a la construcción de representaciones cada vez más sofisticadas de los sistemas materiales y sus transformaciones. Dado que estas representaciones se construyen al modelizar hechos del mundo, la construcción de estos MQE está asociada a situaciones de enseñanza situadas en contextos fenomenológicos particulares, lo que contribuye a fortalecer la articulación entre teoría y evidencias experimentales y a mostrar los ámbitos de aplicación de los modelos (Quílez, 2005). Finalmente, al seleccionar aquellos ámbitos de aplicación con relevancia personal y social, los MQE pueden conectar con los intereses del estudiantado, logrando un mayor nivel de involucramiento en las actividades en la clase de ciencias (Caamaño, 2006).

Así entonces, organizar el currículo en torno al aprendizaje de los modelos de materia, reacción química y termodinámica, facilitaría que los estudiantes desarrollen una comprensión cada vez más sofisticada de los fenómenos, y de sus causas y consecuencias, que favorezca la toma de decisiones informadas en torno a situaciones sociocientíficas de relevancia personal y social.

Situar los MQE como núcleos estructurantes del currículo escolar de Química requiere resignificar los procesos de enseñanza y aprendizaje de la Química, y también la formación inicial y continua de profesores, lo que constituye un enorme desafío para investigadores, hacedores de políticas públicas, formadores de profesores y profesorado. Sin embargo, la relevancia de contribuir desde la educación química al desarrollo de competencias ciudadanas en la población escolar, hacen de éste un desafío prioritario e impostergable.

Para ello proyectamos continuar este trabajo evaluando empíricamente de qué manera los estudiantes van construyendo progresivamente sus representaciones sobre los sistemas materiales a lo largo de la trayectoria escolar, y los razonamientos que pueden desplegar en situaciones sociocientíficas relevantes a nivel personal, territorial y global. Esto nos permitirá desarrollar una aproximación, tanto teórica como aplicada, del potencial de los MQE y continuar aportando a resolver los desafíos curriculares actuales de la Química escolar.

Agradecimientos

Este trabajo deriva del proyecto Fondecyt Regular 1190843, financiado por la Agencia Nacional de Investigación y Desarrollo (ANID), Gobierno de Chile.

Referencias

Adúriz-Bravo, A. (2009). Un modelo de modelo científico para la enseñanza de las ciencias naturales. Revista Electrónica de Investigación en Educación en Ciencias, 4(3), 40-49. https://www.redalyc.org/pdf/2733/273320452005.pdf

Aguiar, O., Sevian, H., & El-Hani, C. N. (2018). Teaching about energy. Science & Education, 27(9-10), 863-893. https://doi.org/10.1007/s11191-018-0010-z 

Aragón, M. D. M., Oliva, J. M., & Navarrete, A. (2013). Evolución de los modelos explicativos de los alumnos en torno al cambio químico a través de una propuesta didáctica con analogías. Enseñanza de las Ciencias, 31(2), 9-30. https://doi.org/10.5565/rev/ec/v31n2.832

Atkins, P. (2010). Chemistry core ideas. Chemistry Education in New Zealand, 2(3), 8-12. 

Benarroch, A. B. (2000). El desarrollo cognoscitivo de los estudiantes en el área de la naturaleza corpuscular de la materia. Enseñanza de las Ciencias, 235-246.

Benarroch, A. B. (2001). Una interpretación del desarrollo cognoscitivo de los alumnos en el área de la naturaleza corpuscular de la materia. Enseñanza de las Ciencias, 123-134.

Caamaño, A. (2006). Retos del currículum de química en la educación secundaria. La selección y contextualización de los contenidos de química en los currículos de Inglaterra, Portugal, Francia y España. Educación Química, 17(4e), 195-208. http://dx.doi.org/10.22201/fq.18708404e.2006.4e.66008

Caamaño, A. (2018). Enseñar química en contexto: un recorrido por los proyectos de química en contexto desde la década de los 80 hasta la actualidad. Educación Química, 29(1), 21-54. https://doi.org/10.22201/fq.18708404e.2018.1.63686 

Caamaño, M., Izquierdo, M., & Quintanilla, M. (2007). Modelizar y contextualizar el currículum de química: un proceso en constante desarrollo, Investigar en la enseñanza de la química. Nuevos horizontes: contextualizar y modelizar, Universidad Autónoma de Barcelona. Barcelona, España.

Chamizo, J. A. (2001). El currículo oculto en la enseñanza de la química. Educación Química, 12(4), 194-198. http://dx.doi.org/10.22201/fq.18708404e.2001.4.66325

Chang, Y., Chang, C., & Tseng, Y.  (2010).  Trends of science education research: An automatic content analysis. Journal of Science and Educational Technology,19, 315-331. https://doi.org/10.1007/s10956-009-9202-2

Chu, S. L., Deuermeyer, E., & Quek, F. (2018). Supporting scientific modeling through curriculum-based making in elementary school science classes. International Journal of Child-Computer Interaction, 16, 1-8. https://doi.org/10.1016/j.ijcci.2017.09.002

Contreras, S., & González, A. (2014). La selección de contenidos conceptuales en los programas de estudio de Química y Ciencias Naturales chilenos: análisis de los niveles macroscópico, microscópico y simbólico. Educación Química, 25(2), 97-103. https://doi.org/10.1016/S0187-893X(14)70531-2

Cooper, M. M., & Klymkowsky, M. W. (2013). The trouble with chemical energy: why understanding bond energies requires an interdisciplinary systems approach. CBE—Life Sciences Education, 12(2), 306-312. https://doi.org/10.1187/cbe.12-10-0170

Cooper, M. M., & Stowe, R. L. (2018). Chemistry education research—From personal empiricism to evidence, theory, and informed practice. Chemical Reviews, 118(12), 6053-6087. https://doi.org/10.1021/acs.chemrev.8b00020

Criado, A. M., Cruz-Guzmán, M., García-Carmona, A., & Cañal, P. (2014). How to improve the national science curriculum of Spanish primary education. Suggestions from a comparative analysis of goals and content with England and the USA. Enseñanza de las Ciencias, 32(3), 249-266. http://dx.doi.org/10.5565/rev/ensciencias.1069

De Jong, O., & Taber, K. S. (2007). Teaching and learning the many faces of chemistry. Handbook of Research on Science Education, 631-652.

Fensham, P. J. (2016). The future curriculum for school science: What can be learnt from the past? Research in Science Education, 46(2), 165-185. https://doi.org/10.1007/s11165-015-9511-9

Furió, G. C., & Furió, M. C. (2016). Dificultades conceptuales y epistemológicas de futuros profesores de Física y Química en las explicaciones energéticas de fenómenos físicos y químicos. Enseñanza de las ciencias: revista de investigación y experiencias didácticas, 34(3), 7-24. https://www.raco.cat/index.php/Ensenanza/article/view/314143 

García Carmona, A., & Criado García-Legaz, A. M. (2010). La competencia social y ciudadana desde la educación científica: Una experiencia en torno a la energía nuclear. Investigación en la Escuela, 71, 25-38. http://hdl.handle.net/11441/25974 

Garritz, A. (1999). Una propuesta de estándares nacionales para la educación científica en el bachillerato. Desde el Sur. Humanismo y Ciencia, 5(15), 43-49.

Gelfert, A. (2017). The ontology of models. In Springer handbook of model-based science (pp. 5-23). Springer, Cham. https://doi.org/10.1007/978-3-319-30526-4_1 

Gil, D. y Vilches, A. (2006). Educación ciudadana y alfabetización científica: mitos y realidades. Revista Iberoamericana de Educación, 42, 31-53.

Gilbert, J. K., & Boulter, C. (Eds.). (2012). Developing models in science education. Springer Science & Business Media. http://doi.org/10.1007/978-3-319-29039-3

Gilbert, J. K., & Justi, R. (2016). Modelling-based teaching in science education (Vol. 9). Basel, Switzerland: Springer international publishing.

Gilbert, J. K., & Treagust, D. F. (2009). Introduction: Macro, submicro and symbolic representations and the relationship between them: Key models in chemical education. In Multiple representations in chemical education (pp. 1-8). Springer, Dordrecht. https://doi.org/10.1007/978-1-4020-8872-8_1 

Gillespie, R. J. (1997). The great ideas of chemistry. Journal of Chemical Education, 74(7), 862. https://doi.org/10.1021/ed074p862 

Halloun, I. (2020). Model-based convergence in science education in the framework of Systemic Cognition and Education. Jounieh, LB: H Institute

Harlen, W. (2017) Working towards big ideas: Implications for the curriculum, pedagogy and assessment. Profession, 18, 19.  https://impact.chartered.college/article/harlen-big-ideas-curriculum-pedagogy-assessment/ 

Hodson, D. (2009). Putting your money where your mouth is: Towards an action-oriented science curriculum. Journal for Activist Science and Technology Education, 1(1). DOI: https://jps.library.utoronto.ca/index.php/jaste/article/view/21984 

Holme, T. A., Cooper, M. M., & Varma-Nelson, P. (2013). Importance of Considering Longitudinal Trajectories in Education Reform Efforts. In Trajectories of Chemistry Education Innovation and Reform (pp. 3-10). American Chemical Society.

Holme, T., Luxford, C., & Murphy, K. (2015). Updating the general chemistry anchoring concepts content map. Journal of Chemical Education, 92(6), 1115-1116. https://doi.org/10.1021/ed500712k 

Izquierdo, M. (2014). Pasado y presente de la química: su función didáctica. C. A. Merino, Avances en Didáctica de la Química. Modelos y Lenguaje, 13-36.

Izquierdo, M., Merino, C., y Marzabal, A. (2021). ¡La reacción química emociona! La importancia del lenguaje en la modelización del cambio químico. Alambique, 103, 16-22.

Izquierdo, M., Sanmartí, N., & Espinet, M. (1999). Caracterización y diseño de las prácticas escolares de ciencias experimentales. Enseñanza de las Ciencias, 17(1), 79-92.

Justi, R. (2006). La enseñanza de ciencias basada en la elaboración de modelos. Enseñanza de las Ciencias, 173-184. DOI: https://www.raco.cat/index.php/Ensenanza/article/view/75824  

Lawson, A. E. (1995). Science teaching and the development of thinking. Belmont, CA: Wadsworth.

Macrie-Shuck, M., & Talanquer, V. (2020). Exploring Students’ Explanations of Energy Transfer and Transformation. Journal of Chemical Education, 97(12), 4225-4234. DOI: https://doi.org/10.1021/acs.jchemed.0c00984 

Mahaffy, P. G., Matlin, S. A., Holme, T. A., & MacKellar, J. (2019). Systems thinking for education about the molecular basis of sustainability. Nature Sustainability, 2(5), 362-370. DOI: https://doi.org/10.1038/s41893-019-0285-3

Merino, C, & Izquierdo, M. (2011). Aportes a la modelización, según el cambio químico. Educación Química, XXII (3), 212-223. https://doi.org/10.1016/S0187-893X(18)30137-X

Merritt J., Krajcik J. (2013) Learning Progression Developed to Support Students in Building a Particle Model of Matter. In: Tsaparlis G., Sevian H. (eds) Concepts of Matter in Science Education. Innovations in Science Education and Technology, vol 19. Springer, Dordrecht. https://doi.org/10.1007/978-94-007-5914-5_2 

Moreira, P., Marzabal, A., & Talanquer, V. (2019). Using a mechanistic framework to characterise chemistry students’ reasoning in written explanations. Chemistry Education Research and Practice20(1), 120-131. 10.1039/C8RP00159F 

Pérez, M., Couso, D. & Marquez, C. (2021) ¿Cómo diseñar un buen proyecto STEM? Identificación de tensiones en la co-construcción de una rúbrica para su mejora. Revista Eureka sobre Enseñanza y Divulgación de las Ciencias, 18(1), 1301. https://doi.org/10.25267/Rev_Eureka_ensen_divulg_cienc.2021.v18.i1.1301

Prat, A., & Izquierdo, M. (2000). Función del texto escrito en la construcción de conocimientos y en el desarrollo de habilidades. Hablar y escribir para aprender. Uso de la lengua en situación de enseñanza-aprendizaje desde las áreas curriculares, 73-112. Síntesis: Barcelona.

Quílez, J. (2005). Bases para una propuesta de tratamiento de las interacciones CTS dentro de un currículum cerrado de química. Educación Química, 16(3), 416-436. http://dx.doi.org/10.22201/fq.18708404e.2005.3.66105

Rabino, M., García, M., Moro, M., & Minnaard, V. (2002). Una propuesta para secuencias los contenidos en Ciencias Naturales desde la perspectiva Lakatosiana. Revista Iberoamericana de Educación. Acceso en: https://rieoei.org/historico/deloslectores/317Rabino.pdf  

Raviolo, A., Garritz, A., & Sosa, P. (2011). Sustancia y reacción química como conceptos centrales en química. Una discusión conceptual, histórica y didáctica. Revista Eureka Sobre Enseñanza Y Divulgación De Las Ciencias, 8(3), pp. 240-254. Acceso en: https://revistas.uca.es/index.php/eureka/article/view/2714

Russ, R. S., Scherr, R. E., Hammer, D., & Mikeska, J. (2008). Recognizing mechanistic reasoning in student scientific inquiry: A framework for discourse analysis developed from philosophy of science. Science Education, 92(3), 499-525.  https://doi.org/10.1002/sce.20264

Sanmarti, N., & Márquez, C. (2017). Aprendizaje de las ciencias basado en proyectos: del contexto a la acción. Apice, 1(1), 3-16. https://doi.org/10.17979/arec.2017.1.1.2020

Schummer, J. (1998). The chemical core of chemistry. HYLE-International Journal for the Philosophy of Chemistry, 4, 129-162.

Schwarz, C. V., Reiser, B. J., Davis, E. A., Kenyon, L., Achér, A., Fortus, D., ... & Krajcik, J. (2009). Developing a learning progression for scientific modeling: Making scientific modeling accessible and meaningful for learners. Journal of Research in Science Teaching, 46(6), 632-654. https://doi.org/10.1002/tea.20311

Sesto, V., & García-Rodeja, I. (2017). Estudio sobre la evolución de los modelos mentales de estudiantes de 4º de ESO cuando observan, reflexionan y discuten sobre la combustión. Revista Eureka sobre Enseñanza y Divulgación de las Ciencias, 14(3), 521-534. DOI: http://dx.doi.org/10.25267/Rev_Eureka_ensen_divulg_cienc.2017.v14.i3.02

Sevian, H., & Talanquer, V. (2014). Rethinking chemistry: a learning progression on chemical thinking. Chemistry Education Research and Practice, 15(1), 10-23. https://doi.org/10.1039/C3RP00111C 

Sevian, H., Ngai, C., Szteinberg, G., Brenes, P., & Arce, H. (2015). Concepción de la identidad química en estudiantes y profesores de química: Parte I-La identidad química como base del concepto macroscópico de sustancia. Educación Química, 26(1), 13-20. https://doi.org/10.1016/j.eq.2015.04.005

Shea, N. A., & Duncan, R. G. (2013). From theory to data: The process of refining learning progressions. Journal of the Learning Sciences, 22(1), 7-32. https://doi.org/10.1080/10508406.2012.691924

Simon, J. (2010). Curriculum changes using concept maps. Accounting Education: an international journal19(3), 301-307. https://doi.org/10.1080/09639280903411336

Sosa, P., & Méndez, N. (2011). El problema del lenguaje en la enseñanza de los conceptos compuesto, elemento y mezcla. Educación química, 8, 44-51. http://dx.doi.org/10.2436/20.2003.02.61 

Soto M., Couso D., López V., Hernández M. I. (2017) Promoviendo la apropiación del modelo de energía en estudiantes de 4o de ESO a través del diseño didáctico. Ápice. Revista de Educación Científica, 1 (1), 90-106. https://doi.org/10.17979/arec.2017.1.1.2003

Talanquer, V. (2009). Química: ¿Quién eres, a dónde vas y cómo te alcanzamos? Educación Química, 20, 220-226. http://dx.doi.org/10.1016/S0187-893X(18)30056-9

Talanquer, V. (2016). Central ideas in chemistry: An alternative perspective. Journal of Chemical Education, 93(1), 3-8. https://doi.org/10.1021/acs.jchemed.5b00434 

Talanquer, V. (2018). Progressions in reasoning about structure–property relationships. Chemistry Education Research and Practice, 19(4), 998-1009. https://doi.org/10.1039/C7RP00187H

Thagard, P. (2010). How brains make mental models. In Model-based reasoning in science and technology (pp. 447-461). Springer, Berlin, Heidelberg. https://doi.org/10.1007/978-3-642-15223-8_25

Ültay, N., & Çalık, M. (2012). A thematic review of studies into the effectiveness of context-based chemistry curricula. Journal of science education and technology, 21(6), 686-701. https://doi.org/10.1007/s10956-011-9357-5



Recepción: 01-02-2021
Aceptación: 27-06-2021



Cómo citar: Marzábal, Ainoa, Delgado, Virginia, Moreira Seguel, Patricia, Merino Rubilar, Cristian, Cabello, Valeria, Manrique, Franklin, Soto Alvarado, Macarena, Cuellar Fernández, Luigi e Izquierdo, Daniel. (2021, octubre-diciembre). Los modelos materia, reacción química y termodinámica como núcleos estructurantes de una química escolar orientada a la formación ciudadana. Educación Química, 32(4). http://dx.doi.org/10.22201/fq.18708404e.2021.5.78135.


[a] Facultad de Educación. Pontificia Universidad Católica de Chile.

[b] Facultad de Química. Pontificia Universidad Católica de Chile.

[c] Instituto de Química. Pontificia Universidad Católica de Valparaíso.

[d] Universidad de Santiago de Chile.

[d] Facultad de Educación. Universidad Católica de la Santísima Concepción.