Didáctica de las ciencias ómicas: hacia la enseñanza y el aprendizaje de la metabolómica en la educación superior

Juan Pablo Betancourt Arango[a], María Del Carmen Suárez Millán[a] y Gonzalo Taborda Ocampo[a]


Resumen

La integración de las ciencias ómicas en la educación superior es cada vez más relevante debido a los avances científicos que transforman la comprensión de procesos biológicos, enfermedades e interacciones moleculares. Disciplinas como genómica, transcriptómica, proteómica y metabolómica han permitido identificar y caracterizar metabolitos, desarrollar terapias innovadoras y comprender mejor la salud y la enfermedad. La metabolómica destaca por explorar metabolitos en diversas matrices naturales, ofreciendo una visión profunda de los procesos biológicos. Enseñar estas ciencias plantea desafíos, ya que requiere comprender conceptos específicos y principios fundamentales de química, biología, física y matemáticas. Esto demanda una didáctica interdisciplinaria que potencie el aprendizaje activo. Estrategias como el Aprendizaje Basado en Problemas (ABP), el uso de herramientas digitales accesibles (MetaboAnalyst, KNIME) y plataformas de realidad aumentada permiten a los estudiantes visualizar rutas metabólicas y aplicar la teoría a situaciones prácticas. La incorporación de prácticas experimentales y proyectos interdisciplinarios fortalece la conexión entre teoría y práctica, promoviendo el pensamiento crítico, la resolución de problemas y la colaboración. Estos enfoques no solo enriquecen el aprendizaje, sino que también preparan a los estudiantes para enfrentar los desafíos científicos actuales y futuros.

Palabras clave:

metabolómica, ciencias ómicas, educación superior, aprendizaje activo, interdisciplinariedad.


Didactics of Omics Sciences: Towards Teaching and Learning Metabolomics in Higher Education

Abstract

The integration of omics sciences in higher education is increasingly relevant due to scientific advances that transform the understanding of biological processes, diseases, and molecular interactions. Disciplines such as genomics, transcriptomics, proteomics, and metabolomics have enabled the identification and characterization of metabolites, the development of innovative therapies, and a better understanding of health and disease. Metabolomics stands out for exploring metabolites in diverse natural matrices, offering an in-depth view of biological processes. Teaching these sciences presents challenges, as it requires understanding both discipline-specific concepts and fundamental principles of chemistry, biology, physics, and mathematics. This demands an interdisciplinary didactic approach that promotes active learning. Strategies such as Problem-Based Learning (PBL), the use of accessible digital tools (MetaboAnalyst, KNIME), and augmented reality platforms allow students to visualize metabolic pathways and apply theory to practical situations. Incorporating experimental practices and interdisciplinary projects strengthens the connection between theory and practice, fostering critical thinking, problem-solving, and collaboration. These approaches prepare students to face current and future scientific challenges, promoting comprehensive training that integrates multiple disciplines and enhances understanding of metabolomics in real contexts.

Keywords:

metabolomics, omics sciences, higher education, active learning, interdisciplinarity.




Introducción

Los procesos de enseñanza y aprendizaje de la química son fundamentales para las generaciones actuales de estudiantes y docentes en formación, dado que es necesario encontrar estrategias innovadoras que potencien la comprensión de los diferentes campos disciplinares y dominios específicos de esta ciencia. Una de las principales dificultades en este contexto es la falta de estrategias mediadoras que faciliten la transferencia de conceptos entre el docente (emisor) y el estudiante (receptor) (Suárez-Millán y Betancourt-Arango, 2023).

En este sentido, se vuelve indispensable que el docente implemente metodologías didácticas activas, tales como el aprendizaje basado en problemas (ABP), el aprendizaje basado en proyectos y el aprendizaje práctico o learning by doing, complementadas con herramientas tecnológicas como la realidad aumentada y las ciencias computacionales, que contribuyen a una mejor asimilación de los conceptos complejos (Betancourt-Arango, Suárez-Millán y Franco-Arango, 2024). La incorporación de estas estrategias metodológicas no solo ejemplifica la importancia de los procesos didácticos en el aula, sino que también demuestra la necesidad de integrar diversas disciplinas en la educación superior, particularmente al abordar las ciencias ómicas. Estas ciencias, actualmente en expansión, se aplican en la identificación, tratamiento y control temprano de enfermedades, así como en la exploración bioprospectiva de nuevos metabolitos en diversas matrices naturales.

Además, existe una relación sinérgica fundamental entre teoría y práctica, así como entre enseñanza y aprendizaje. La teoría fortalece la práctica educativa y viceversa, permitiendo un entendimiento más profundo de las disciplinas emergentes que se integran en la formación superior. Esta reflexión resalta la importancia de desarrollar nuevas estrategias didácticas centradas en fortalecer los procesos de enseñanza y aprendizaje de las ciencias ómicas, y específicamente de la metabolómica, integrando conocimientos transversales de química, biología, física, matemáticas y computación (Betancourt-Arango et al., 2022).

Por tanto, surge la siguiente pregunta de reflexión que orienta este estudio:
¿Cómo promover una integración de las ciencias ómicas y la didáctica para fortalecer los procesos de enseñanza y aprendizaje de la metabolómica en la educación superior?

En respuesta a este interrogante, se plantearán propuestas concretas que orienten a los docentes en la aplicación práctica de estrategias didácticas para la enseñanza de la metabolómica en el aula universitaria.

Didáctica de las ciencias

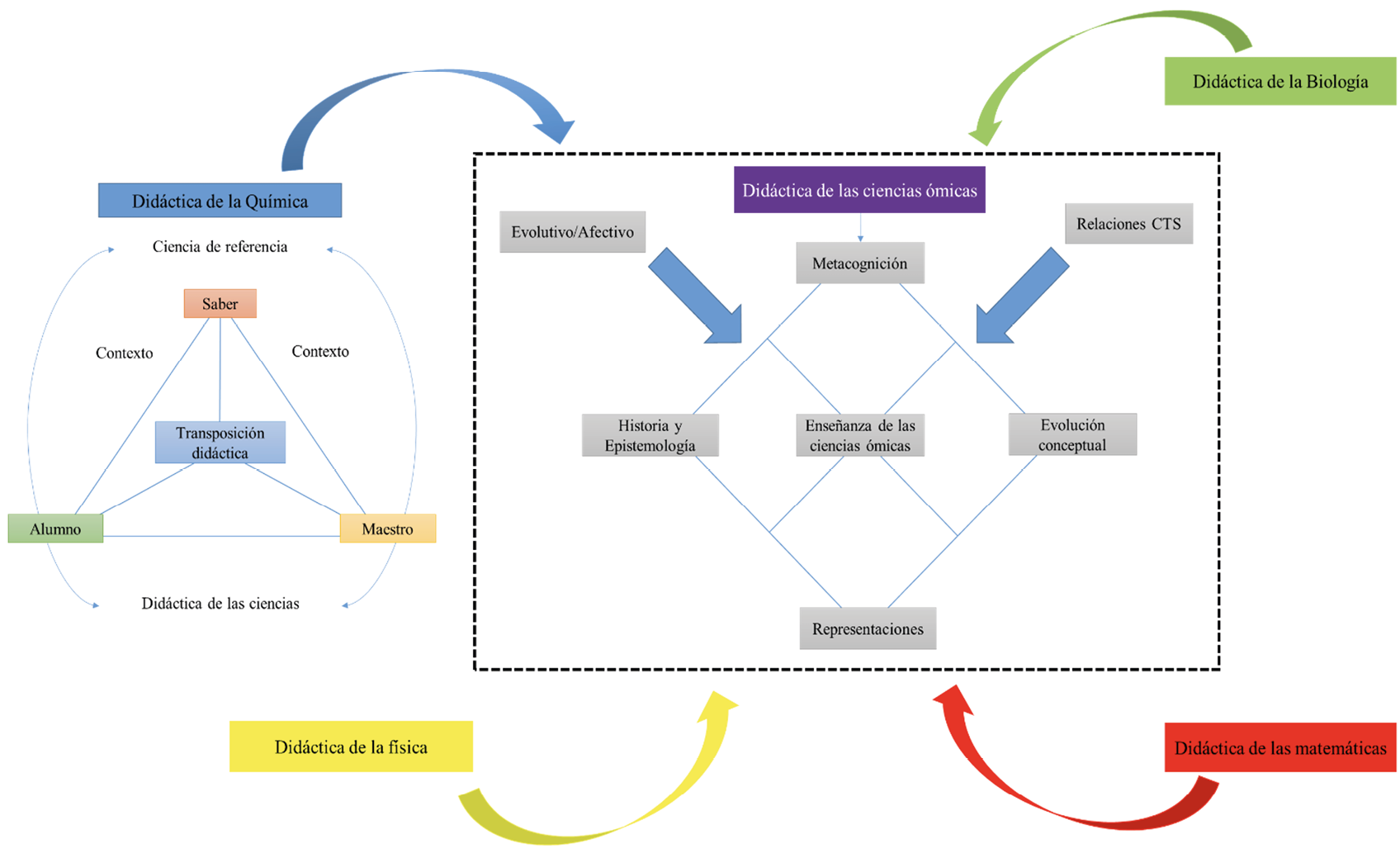
El estudio de la didáctica de las ciencias implica reflexionar y aportar desde diferentes campos del conocimiento, destacándola como una dimensión instrumental inherente a la pedagogía (Tamayo-Alzate, 2014). Esta perspectiva permite la integración de la didáctica general con didácticas específicas, propiciando el desarrollo de habilidades esenciales como la argumentación, la metacognición, la gestión de emociones y el aprendizaje en dominios disciplinares específicos, además de facilitar la resolución de problemas propios de las ciencias (Tamayo-Alzate, 2014), como se ilustra en la Figura 1.

La didáctica de las ciencias, entendida también como didáctica general, promueve una interconexión entre la evolución conceptual, la historia y la epistemología de las ciencias, así como entre sus representaciones y su relación con la tecnología y la sociedad (CTS). Además, integra aspectos afectivos y evolutivos que fortalecen la enseñanza y fomentan la apropiación social del conocimiento científico (Tamayo-Alzate, 2014).

Dentro del aula, la didáctica de las ciencias busca potenciar la enseñanza y el aprendizaje mediante la incorporación de principios de la psicología del desarrollo y de la educación, así como el fortalecimiento de componentes cognitivos y metacognitivos. De este modo, contribuye a la formación de científicos con una comprensión profunda de los mecanismos de regulación de la actividad cognitiva (Tamayo-Alzate et al., 2018).

El campo de la didáctica integra la didáctica general, las didácticas específicas y aquellas dirigidas a disciplinas particulares, como las ciencias experimentales. A su vez, se conecta estrechamente con el conocimiento didáctico del contenido (Ottogalli y Bermudez, 2024). Esta integración impulsa la construcción de una educación científica basada en evidencias, sustentada en programas de investigación progresiva que generan avances en la formación docente y en el desarrollo del conocimiento pedagógico y didáctico del contenido (Solbes, 2024).

Además, la construcción de una didáctica de las ciencias moderna implica reconocer la interacción dinámica entre las didácticas específicas de cada disciplina y los componentes estructurales del conocimiento científico y pedagógico. En este sentido, la enseñanza de las ciencias ómicas exige una articulación entre diferentes didácticas específicas —química, biología, física y matemáticas— que sirva de soporte para abordar su complejidad interdisciplinaria.

La Figura 1 representa este modelo de integración. En ella se observa cómo la didáctica de las ciencias ómicas se estructura en torno a cinco componentes clave: la metacognición, las relaciones entre ciencia, tecnología y sociedad (CTS), la historia y epistemología de las ciencias, la evolución conceptual y las representaciones científicas.

Figura 1. Modelo de integración didáctica para la enseñanza de las ciencias ómicas, basado en didácticas específicas y componentes estructurales del conocimiento científico. La figura representa cómo la didáctica de las ciencias ómicas se estructura en torno a cinco componentes clave: metacognición, relaciones entre ciencia, tecnología y sociedad (CTS), historia y epistemología de las ciencias, evolución conceptual y representaciones científicas. Asimismo, ilustra la articulación con las didácticas específicas de la química, la biología, la física y las matemáticas. El modelo incorpora principios de transposición didáctica, evidenciando la interacción entre el conocimiento científico, el maestro y el alumno en el proceso educativo. Fuente: elaboración propia, adaptado de Tamayo-Alzate (2014).

Estos elementos permiten fortalecer los procesos de enseñanza y aprendizaje de las ciencias ómicas, ofreciendo un marco didáctico sólido. De forma complementaria, la figura también muestra cómo las didácticas específicas de la química, la biología, la física y las matemáticas alimentan este proceso.

Por ejemplo, la didáctica de la química introduce el concepto de transposición didáctica, que facilita la mediación entre el saber científico, el maestro y el alumno dentro de un contexto educativo. Este mismo efecto se desarrolla de manera similar en las didácticas de la biología, la física y las matemáticas. De esta manera, el enfoque propuesto busca una convergencia didáctica capaz de responder a los desafíos educativos actuales en la formación de profesionales en ciencias ómicas.

Didáctica de la química

La forma en que se ha enseñado la química ha estado condicionada históricamente por factores sociopolíticos, lo que ha dado origen a diversos modelos de educación científica. Estos modelos buscan promover la ciencia como parte integral de la cultura, desarrollar el pensamiento crítico y resaltar la utilidad de la química en la formación de ciudadanos. En este contexto, se establece una interconexión entre ciencia, tecnología y sociedad (CTS), impulsando la modernización de la didáctica de la química a través de proyectos de innovación educativa a nivel internacional (Moreno-Martínez, 2024).

La enseñanza de la química requiere una didáctica específica que reconozca las características propias de esta ciencia para facilitar su aprendizaje (Ramos, 2024). El desarrollo histórico de la didáctica de las ciencias ha transitado por varias etapas: disciplinar, tecnológica, protodisciplinar, emergente y autónoma. Actualmente, la didáctica de la química se consolida como una disciplina autónoma, con su propio lenguaje, problemas definidos, marcos históricos y teóricos, así como con la incorporación de herramientas tecnológicas específicas para su enseñanza (Ramos, 2024).

Este avance nos lleva a reflexionar sobre el desarrollo científico y educativo en el campo de las ciencias exactas, donde han surgido didácticas específicas para disciplinas como la biología, la física y las matemáticas, además de la química. Sin embargo, el concepto de didáctica ha evolucionado hacia enfoques más específicos, delimitando su aplicación en función de las temáticas abordadas dentro de cada asignatura (Ramos, 2024; Carballeira y Pacios, 2024). Un aspecto crítico que persiste en la didáctica de la química es la falta de contextualización respecto al entorno geográfico, cultural y productivo de los estudiantes, lo cual limita la diversidad y relevancia de las actividades propuestas en la educación superior.

En este sentido, se ha promovido el diseño de actividades interdisciplinarias que fomenten un aprendizaje situacional y profundo, como es el caso de la propuesta centrada en el plan de muestreo. Este procedimiento metodológico abarca la selección, toma, conservación, transporte y preparación de muestras, y su implementación en el entorno del estudiante permite conectar los contenidos químicos con problemáticas reales de su contexto inmediato (Carballeira y Pacios, 2024), por ejemplo, la calidad del agua en ríos locales, el análisis de suelos en zonas agrícolas o la detección de contaminantes en alimentos regionales. Este tipo de actividades favorece el aprendizaje situacional, ya que el conocimiento se construye en un entorno auténtico, fuera del aula tradicional, lo que incrementa la motivación y el sentido práctico de los saberes adquiridos. Al mismo tiempo, promueve un aprendizaje profundo, pues exige del estudiante no solo la aplicación de conceptos teóricos de química analítica o ambiental, sino también el desarrollo de habilidades metodológicas, la toma de decisiones fundamentadas y la interpretación crítica de resultados. Así, el plan de muestreo se convierte en una estrategia integradora que articula contenidos disciplinares con competencias profesionales, favoreciendo una enseñanza contextualizada y significativa.

Desde esta perspectiva, el aprendizaje situacional y profundo que emerge de actividades como el plan de muestreo se fundamenta en un enfoque constructivista, donde el estudiante construye activamente el conocimiento al interactuar con su entorno, enfrentarse a problemas reales y reflexionar críticamente sobre sus acciones (Carballeira y Pacios, 2024). Esta construcción activa del saber permite que los contenidos adquieran sentido y funcionalidad, dando lugar a un aprendizaje significativo en el que lo aprendido se integra con saberes previos, se aplica en contextos diversos y se retiene de manera duradera. Este marco pedagógico permite que las experiencias prácticas, contextualizadas e interdisciplinarias se conviertan en catalizadores del desarrollo de competencias científicas, éticas y profesionales. Paralelamente, se han desarrollado nuevas metodologías didácticas basadas en enfoques de química verde, contribuyendo a la innovación en la enseñanza de las ciencias experimentales. Estas propuestas promueven principios como la prevención, la economía atómica, la síntesis química menos peligrosa, el diseño de productos más seguros, el uso de materias primas renovables, la eficiencia energética y la minimización de residuos y riesgos ambientales (Moreno y Carlosama, 2020).

La incorporación de tecnologías de la información y la comunicación (TIC) en la didáctica de la química ha abierto nuevas posibilidades de innovación educativa. Por ejemplo, la creación de entornos virtuales de simulación para prácticas de laboratorio permite desarrollar competencias científicas de manera amigable con el medio ambiente, motivando a los estudiantes a través de metodologías activas como el aprender haciendo (Cataldi et al., 2009).

En los procesos de formación en educación superior, es fundamental integrar la didáctica general, la didáctica específica de la química y la práctica educativa, promoviendo una formación continua que prepare adecuadamente a los futuros profesionales (Pessoa de Carvalho, 2018). La planificación educativa basada en objetivos claros y la formación inicial sólida en didáctica específica son elementos esenciales para establecer procesos efectivos de enseñanza y aprendizaje en química (Borrero et al., 2020). De esta forma, la didáctica de las ciencias se reafirma como una rama de la pedagogía, caracterizada por su naturaleza interdisciplinaria y su capacidad de transversalizar saberes teóricos y prácticos. Esto facilita los procesos educativos en ciencias exactas y fomenta una comprensión más profunda y crítica de los fenómenos científicos (Adúriz-Bravo y Izquierdo-Aymerich, 2002).

Ciencias ómicas en el aula de clase

El estudio de las ciencias ómicas implica analizar el “conjunto de” componentes biológicos que forman parte de una mínima unidad de trabajo. A lo largo de la historia han surgido diferentes ramas, como la genómica (conjunto de genes), la transcriptómica (conjunto de transcritos de ARN), la proteómica (conjunto de proteínas) y la metabolómica (conjunto de metabolitos) (Betancourt-Arango et al., 2025). Esta última se destaca por su aplicación en el diagnóstico temprano de enfermedades y en el desarrollo de biomarcadores metabólicos con fines biomédicos y biotecnológicos (Betancourt-Arango et al., 2024). Dentro de la metabolómica también emergen subdisciplinas especializadas, como la volátilómica, la lipidómica (Betancourt-Arango et al., 2025), la xenovolatilómica (Betancourt-Arango et al., 2025) y la exhalómica, cada una enfocada en diferentes tipos de analitos.

La enseñanza de la metabolómica y de las ciencias ómicas en general enfrenta diversos retos en el aula de clase. Estos desafíos provienen de su naturaleza altamente interdisciplinaria, que exige integrar conocimientos en química analítica, química instrumental, química orgánica, bioquímica, bioestadística, quimiometría, biología molecular, procesamiento de datos y, en algunos casos, programación básica en lenguajes como Python, Matlab o R. Además, cuando se trabaja con matrices alimentarias o biológicas, se requiere un manejo previo de la química de productos naturales y de técnicas específicas de preparación de muestras.

Estas complejidades evidencian la necesidad urgente de diseñar metodologías de enseñanza y aprendizaje específicas para las ciencias ómicas. Si bien los avances científicos y tecnológicos han evolucionado rápidamente, el sistema educativo debe adaptarse para incorporar enfoques pedagógicos que favorezcan la comprensión interdisciplinaria. De este modo, el docente universitario actual debe actualizar sus estrategias didácticas para incluir la enseñanza de asignaturas como Introducción a las ciencias ómicas en pregrado y cursos especializados de metabolómica y volatilómica en posgrado. En este contexto, la enseñanza de las ciencias ómicas no puede depender únicamente de la didáctica específica de la química. Es imprescindible considerar también la influencia de la biología molecular, la bioinformática y otras disciplinas emergentes. Además, debido al nivel de abstracción que presentan muchos conceptos ómicos, es necesario emplear metodologías que faciliten su comprensión mediante el uso de simulaciones, aprendizaje basado en problemas (ABP), aprendizaje invertido y otras estrategias activas adaptadas a las necesidades de los estudiantes contemporáneos (Colmenares-Ghisay, 2024).

Comprender la diversidad conceptual de las ciencias ómicas, sus unidades de trabajo y las distintas metodologías de investigación asociadas implica un aprendizaje transversal entre la biología, la química, las matemáticas y la computación. Esto favorece no solo la adquisición de conocimientos teóricos, sino también el desarrollo de competencias prácticas para el análisis e interpretación de datos complejos. De esta reflexión surge la necesidad de consolidar una nueva didáctica centrada en la enseñanza y el aprendizaje de las ciencias ómicas, con un énfasis especial en la metabolómica. Esta propuesta implica que el docente universitario actúe como mediador del conocimiento interdisciplinario, implementando evaluaciones metacognitivas que permitan monitorear y fortalecer el aprendizaje autorregulado de los estudiantes (Llancavil-Llancavil, 2023). Finalmente, el abordaje de procesos autorregulados y reflexivos en la enseñanza no solo mejora la comprensión de los conceptos impartidos en clase, sino que también potencia las capacidades de aprender, enseñar y evaluar de manera crítica, contribuyendo a la formación de profesionales capaces de enfrentar los desafíos científicos contemporáneos (Flórez-Ochoa, 2000).

Metabolómica

La metabolómica es la ciencia encargada del estudio integral de los metabolitos presentes en sistemas biológicos. Estos metabolitos, productos finales del metabolismo celular, ofrecen información valiosa sobre los estados fisiológicos y patológicos de los organismos. Dentro de la metabolómica, una de sus ramas especializadas es la volatilómica, centrada en la identificación, caracterización y cuantificación de compuestos orgánicos volátiles (COV) en matrices biológicas y alimentarias (Betancourt-Arango et al., 2025). El volatiloma representa la colección de COV generados bioquímicamente a través de vías metabólicas primarias y secundarias expresadas en diferentes tipos de matrices biológicas, como plantas (Lee et al., 2024), hongos (Afzal et al., 2025), animales (Rodríguez-Hernández et al., 2022), seres humanos (Fitzgerald et al., 2024) y microorganismos (Innocente et al., 2023), bajo la influencia de factores bióticos y abióticos (Noshad et al., 2023). La volatilómica desempeña un rol fundamental en estudios de quimiodiversidad, autenticidad, calidad alimentaria y bioprospección de nuevos productos naturales.

Los estudios metabolómicos requieren de varias etapas metodológicas que incluyen la extracción, separación, identificación, preprocesamiento y procesamiento de datos. En el caso de la volatilómica, técnicas como la microextracción en fase sólida en espacio de cabeza (HS-SPME) y la cromatografía de gases acoplada a espectrometría de masas (GC-MS) son esenciales para capturar y analizar los COV (Betancourt-Arango et al., 2024). Sin embargo, la metabolómica en sentido amplio no se limita al análisis de compuestos volátiles. El estudio completo del metaboloma demanda el uso de técnicas complementarias como la cromatografía líquida de alta eficiencia acoplada a espectrometría de masas (HPLC-MS) y la cromatografía líquida combinada con resonancia magnética nuclear (HPLC-RMN). Estas técnicas permiten la identificación de una amplia gama de metabolitos de diversa polaridad, tamaño y estabilidad química.

La Figura 2 ilustra de manera esquemática el flujo general de un estudio metabolómico, desde el tratamiento de la muestra hasta el procesamiento e interpretación de datos. A través de la combinación de diferentes plataformas analíticas, es posible realizar la identificación de metabolitos, la detección de biomarcadores potenciales y la aplicación de métodos de análisis multivariado, incluidos algoritmos de aprendizaje automático (machine learning), para la clasificación y predicción de estados biológicos (Arévalo et al., 2023).

Figura 2. Flujo esquemático de un estudio metabolómico: desde la preparación de la muestra hasta el análisis de datos y la identificación de biomarcadores. La figura muestra el recorrido metodológico de un estudio metabolómico, comenzando con el tratamiento de la muestra y el tipo de análisis requerido, seguido por las técnicas de separación e identificación como GC-MS, GC-QTOF/MS, HPLC-MS y HPLC-RMN. Posteriormente, se realiza el preprocesamiento y procesamiento de los datos metabolómicos, lo cual permite la identificación de metabolitos y, en etapas avanzadas, la detección de biomarcadores asociados a condiciones biológicas específicas. Fuente: elaboración propia.

El crecimiento continuo de las ciencias ómicas, y en particular de la metabolómica, ha impulsado la aparición de nuevas áreas de estudio como la foodómica, la volatilómica y la fermentómica (Weller et al., 2023). Esta expansión demanda un conocimiento transversal en disciplinas básicas como la química, la biología, la física y las matemáticas, reforzando la necesidad de generar procesos de enseñanza y aprendizaje que integren dichos saberes de manera efectiva para afrontar los retos de la ciencia moderna.

Didáctica de las ciencias ómicas

La didáctica de las ciencias ómicas es un concepto emergente en el campo educativo, que implica la integración de diversas disciplinas científicas y de sus respectivas didácticas específicas. Esta integración busca generar complementariedad en los procesos de enseñanza y aprendizaje, además de favorecer la transversalización del conocimiento científico en el aula universitaria. En la Figura 3 se ilustra una red conceptual que representa la interconexión entre diferentes dominios disciplinarios y procesos metacognitivos, todos ellos esenciales para la enseñanza de las ciencias ómicas. En este esquema se destaca cómo la didáctica de la biología, la química, la física y las matemáticas se vinculan con los procesos de enseñanza y aprendizaje, en un entorno donde la metacognición y los procesos metacognitivos actúan como ejes transversales de apoyo al aprendizaje autónomo y aprendizaje profundo.

Figura 3. Red conceptual de integración didáctica para la enseñanza de las ciencias ómicas basada en disciplinas específicas y procesos metacognitivos. Elaboración propia. La figura representa una red conceptual que ilustra la interacción entre la didáctica de las ciencias ómicas y diversas didácticas específicas (biología, química, física y matemáticas). Asimismo, muestra la centralidad de los procesos metacognitivos y su relación con la enseñanza y el aprendizaje, destacando el rol del docente y del estudiante en la construcción activa del conocimiento interdisciplinario. Fuente: elaboración propia.

La enseñanza de las ciencias ómicas exige estrategias didácticas innovadoras que permitan a los estudiantes comprender de manera creativa y efectiva los procesos metodológicos implicados en la investigación científica moderna. Conceptos como ácido desoxirribonucleico (ADN), ácido ribonucleico (ARN), proteínas, metabolitos primarios y secundarios, si bien fundamentales, representan elevados niveles de abstracción que dificultan su aprendizaje, comprensión funcional y aplicación experimental. Ante este desafío, el docente universitario actual requiere no solo un dominio profundo de las disciplinas biológicas, químicas y bioinformáticas, sino también habilidades pedagógicas que faciliten la construcción del conocimiento a partir de metodologías activas y metacognitivas. La enseñanza de los conceptos ómicos debe, por tanto, apoyarse en estrategias didácticas que promuevan el pensamiento crítico, la resolución de problemas y el aprendizaje autorregulado, preparando a los estudiantes para enfrentar los retos de la ciencia contemporánea y futura.

Procesos metacognitivos

La metacognición se refiere a la capacidad de un individuo para comprender, reflexionar y regular sus propios procesos cognitivos. Implica no solo el conocimiento sobre lo que una persona sabe, sino también la conciencia acerca de cómo esa persona adquiere, utiliza y regula dicho conocimiento en diferentes contextos. Así, los procesos metacognitivos son esenciales para optimizar la comprensión de la información y la adaptación a nuevos entornos de aprendizaje (Alvarado-Calderón, 2003). Estos procesos permiten a los individuos evaluar de manera crítica y reflexiva el contenido que están aprendiendo, lo que, a su vez, facilita la autorregulación de sus estrategias de estudio y resolución de problemas.

En el ámbito educativo, la metacognición se puede enseñar explícitamente. Para ello, es necesario crear espacios dentro del aula donde los estudiantes no solo accedan a nuevos conocimientos, sino que también desarrollen habilidades para identificar sus propias estrategias de aprendizaje y mejorar su capacidad de autorregulación. La preparación metacognitiva implica varios componentes, tales como la introducción a las estrategias de aprendizaje, el monitoreo del progreso hacia los objetivos establecidos y la evaluación continua del rendimiento para ajustar las estrategias conforme sea necesario. Esto se traduce en un enfoque metacognitivo del aprendizaje que favorece la integración del conocimiento y el control consciente de los procesos cognitivos (Machaín-Ramos, 2024).

La metacognición no solo cumple una función instrumental en la resolución de problemas, sino que también es fundamental para el desarrollo del pensamiento científico. Al aplicar estrategias metacognitivas, los estudiantes no solo adquieren conocimientos en disciplinas específicas, sino que también desarrollen habilidades para analizar fenómenos, formular preguntas y buscar respuestas de manera autónoma. Este tipo de habilidades es clave tanto en la educación básica como en la educación superior, ya que promueve una comprensión profunda y una capacidad crítica para manejar la información, lo que potencializa el aprendizaje y el desarrollo del pensamiento científico (Vélez-Gutiérrez y Ruiz-Ortega, 2021). Por lo tanto, los procesos metacognitivos tienen una implicación directa en el fortalecimiento de las habilidades cognitivas, la resolución de problemas y la adaptación a situaciones complejas. Tanto estudiantes como profesores actúan como agentes metacognitivos que pueden regular y optimizar los procesos de aprendizaje, lo que resulta en un rendimiento académico más efectivo y en una mayor capacidad para afrontar los retos intelectuales de manera autónoma y crítica.

Aplicación didáctica de la metabolómica en el aula

Para integrar la metabolómica en la educación superior de manera efectiva, es fundamental que los docentes cuenten con estrategias didácticas claras y prácticas que faciliten su enseñanza. En línea con las tendencias educativas actuales, se destaca la necesidad de metodologías que favorezcan entornos de aprendizaje flexibles y activos, que difuminen las barreras entre la enseñanza presencial y en línea, promoviendo así un aprendizaje más dinámico y adaptativo (Andrew et al., 2022). En este contexto, se proponen diversas metodologías activas y recursos didácticos para incorporar la metabolómica en el aula: el Aprendizaje Basado en Problemas (ABP), el desarrollo de prácticas experimentales accesibles, la gamificación y la realidad aumentada para la visualización de rutas metabólicas de forma interactiva (Suárez-Millán y Betancourt-Arango, 2025), la integración interdisciplinaria en proyectos de investigación estudiantil y la evaluación metacognitiva. La combinación de estas estrategias favorece la construcción de un entorno educativo innovador y pertinente para la enseñanza de las ciencias ómicas, respondiendo a las exigencias de un aprendizaje más centrado en el estudiante y adaptado a los desafíos contemporáneos de la educación superior.

En primer lugar, el ABP es una estrategia que permite a los estudiantes desarrollar habilidades analíticas mediante la aplicación de la metabolómica en situaciones reales. Por ejemplo, se puede presentar un caso clínico de un paciente con una enfermedad metabólica, ya sea en humanos o en animales, y analizar cómo la metabolómica puede utilizarse para detectar biomarcadores en muestras biológicas como sangre, orina o tejido. Este enfoque fomenta el pensamiento crítico y la integración de conocimientos en biología, química y estadística, además de proporcionar una comprensión más profunda de las bases de datos de metabolitos para generar interpretaciones y propuestas de soluciones.

En segundo lugar, la integración de herramientas digitales permite enseñar conceptos complejos de metabolómica sin necesidad de equipos costosos. Plataformas como MetaboAnalyst, KNIME u Orange 3 (enfocadas en machine learning y análisis de datos metabolómicos) ofrecen recursos accesibles para los estudiantes. Estas herramientas permiten la creación y análisis de conjuntos de datos reales, promoviendo competencias en bioinformática, interpretación de datos y resolución de problemas.

En tercer lugar, cuando sea posible, es esencial realizar prácticas experimentales que permitan a los estudiantes integrar la teoría con la práctica. Por ejemplo, pueden realizarse extracciones de metabolitos en muestras biológicas usando métodos sencillos como la extracción en fase sólida o la microextracción en fase sólida. Si los recursos institucionales lo permiten, es posible realizar pequeños acercamientos hacia el análisis de muestras mediante cromatografía de gases con espectrometría de masas (GC-MS), proporcionando un análisis más detallado. En ausencia de estos recursos, se puede utilizar cromatografía en capa fina (TLC) para enseñar los fundamentos de la metabolómica. Estas actividades fomentan el desarrollo de competencias experimentales y de pensamiento analítico, vinculando áreas como la biología y la química en un contexto práctico.

En cuarto lugar, la gamificación y la realidad aumentada ofrecen una forma innovadora y lúdica de enseñar metabolómica. Herramientas como MolecularARweb permiten a los estudiantes visualizar estructuras atómicas y macromoleculares de metabolitos en 3D (Rodríguez et al., 2020). Además, se pueden crear actividades lúdicas como juegos de rol, donde los estudiantes simulan ser metabolitos moviéndose a través de diferentes rutas metabólicas, lo cual promueve un aprendizaje activo y autónomo. Estas herramientas no solo facilitan la comprensión de procesos bioquímicos complejos, sino que también motivan a los estudiantes a participar activamente en su aprendizaje.

En quinto lugar, la metabolómica puede ser mejor comprendida cuando los estudiantes integran conocimientos de química, biología y análisis de datos para resolver problemas reales de manera interdisciplinaria. Por ejemplo, los estudiantes pueden diseñar miniproyectos donde analicen cómo la dieta afecta el perfil metabolómico de un grupo de personas, o utilizar técnicas estadísticas para interpretar las diferencias entre metabolitos en función de la dieta. Estos proyectos interdisciplinarios promueven el trabajo en equipo, el desarrollo de competencias en investigación y el pensamiento científico.

Finalmente, la evaluación metacognitiva es crucial para fortalecer la autorregulación del aprendizaje. A través de estrategias como diarios de aprendizaje, autoevaluaciones y el uso de rúbricas específicas para evaluar prácticas, proyectos y resolución de problemas, los estudiantes pueden reflexionar sobre sus avances, identificar dificultades y conectar los contenidos con contextos reales. Las sesiones de retroalimentación, por su parte, brindan espacios para discutir dificultades, logros y la aplicación de la metabolómica en contextos reales, promoviendo una mejor comprensión y adaptación de los estudiantes a los desafíos académicos.

Conclusiones

Los avances tecnológicos actuales han propiciado un crecimiento exponencial en las ciencias ómicas, destacándose su relevancia en los avances científicos recientes. Dado este contexto, es fundamental que los docentes, tanto en formación como en ejercicio, reciban capacitación en los procesos de enseñanza y aprendizaje necesarios para integrar las ciencias ómicas, específicamente la metabolómica, en su labor educativa. La capacitación docente debe enfocarse en el entendimiento de la metabolómica y en su aplicación dentro de los avances científicos actuales, lo que permitirá a los estudiantes adquirir una visión integral de esta disciplina. Por ello, es crucial formar docentes capaces de integrar diversas áreas disciplinarias en los procesos de enseñanza en la educación superior. Cuando los docentes logran esta integración, evolucionan cognitivamente, ya que incorporan en sus clases los procesos metacognitivos derivados de la interconexión de disciplinas como la química, la biología, la física y las matemáticas. Esta integración de conocimientos no solo permite una comprensión más profunda de cada disciplina en su contexto individual, sino que también favorece la comprensión colectiva, dando lugar a una didáctica de las ciencias ómicas que promueve un aprendizaje más completo y enriquecido.

La didáctica de las ciencias ómicas puede entenderse como un espacio de articulación entre múltiples metodologías específicas, promoviendo la comprensión de conceptos altamente abstractos a través de estrategias concretas como el Aprendizaje Basado en Problemas (ABP), el uso de simulaciones computacionales, la implementación de prácticas experimentales accesibles y la integración de tecnologías como la realidad aumentada. Implementar la didáctica de las ciencias ómicas en el aula no solo invita a los docentes a reflexionar sobre su propia formación, sino también a construir nuevas asignaturas y estrategias de enseñanza que atiendan las necesidades interdisciplinarias de la ciencia moderna. Esta acción consciente fortalecerá la formación de profesionales capaces de abordar los retos científicos actuales desde una perspectiva crítica, innovadora y transversal.

El docente que logra integrar el conocimiento didáctico del contenido en su proceso educativo impacta significativamente en el aprendizaje de los estudiantes. La integración de las diversas disciplinas promueve el desarrollo de procesos metacognitivos en ambos actores educativos, docentes y estudiantes. Esta interacción facilita la autorregulación del conocimiento y potencia los procesos cognitivos, creando un ambiente de aprendizaje más dinámico y efectivo. Por tanto, es esencial fomentar el desarrollo de asignaturas que enfoquen la enseñanza de las ciencias ómicas, así como la aplicación educativa de metodologías didácticas específicas que favorezcan la integración de diversas disciplinas. Esto conducirá a la formación de profesionales integrales, capaces de abordar los desafíos de la investigación científica desde una perspectiva amplia y multidisciplinaria.

Agradecimientos

Los autores agradecen al Semillero de Investigación Pedagógica y al Grupo de Investigación Innovación Educativa, adscrito a la Facultad de Artes y Humanidades de la Universidad de Caldas. Asimismo, agradecen al Grupo de Investigación en Cromatografía y Técnicas Afines (GICTA), adscrito a la Facultad de Ciencias Exactas y Naturales de la Universidad de Caldas.

Contribuciones de los autores

Juan Pablo Betancourt Arango se encargó de la redacción del documento inicial, así como del análisis y la evaluación de la temática a tratar. María Del Carmen Suárez Millán participó en la elaboración del documento y realizó correcciones desde los conceptos en ciencias de la educación y Gonzalo Taborda Ocampo colaboró en la redacción del documento y aportó correcciones en conceptos de ciencias ómicas.

Referencias

Adúriz-Bravo, A., y Izquierdo-Aymerich, M. (2002). Acerca de la didáctica de las ciencias como disciplina autónoma. Revista Electrónica de Enseñanza de las Ciencias, 1(3).

Afzal, S., Nahrung, H., Lawson, S., y Hayes, R. (2025). Volatilome of Australian Ips grandicollis-associated ophiostomatoid fungi. Fungal Ecology, 74, 101411. https://doi.org/10.1016/j.funeco.2025.101411

Alvarado-Calderón, K. (2003). Los procesos metacognitivos: La metacomprensión y la actividad de la lectura. Revista Electrónica “Actualidades Investigativas en Educación,” 3(2), 0.

Andrew, P., Sumali, P., C., G. C., Jennifer, H., y T., P. S. (2022). Opportunities and Challenges of Online Instruction and Effective Pedagogy That Blurs the Lines between Online and On-Site Teaching and Learning. Journal of Microbiology & Biology Education, 23(1), e00047-22. https://doi.org/10.1128/jmbe.00047-22

Arévalo, C., Rojas, L., Santamaria, M., Molina, L., Arbeláez, L., Sánchez, P., Ballesteros-Ramírez, R., Arevalo-Zambrano, M., Quijano, S., Cala, M. P., y Fiorentino, S. (2023). Untargeted metabolomic and lipidomic analyses reveal lipid dysregulation in the plasma of acute leukemia patients. Frontiers in Molecular Biosciences, 10(Nov). https://doi.org/10.3389/fmolb.2023.1235160

Betancourt Arango, J. P., Patiño Ospina, A., Fiscal Ladino, J. A., y Taborda Ocampo, G. (2025). Xenovolatilomic profiling of Hass avocado (Persea americana Mill.) tissues exposed to endosulfan: identification of potential toxicity biomarkers. Sustainable Food Technol. https://doi.org/10.1039/D5FB00163C

Betancourt-Arango, J. P., Patiño-Ospina, A., Tabares-Sepúlveda, J. E., Vélez-Naranjo, E. A., Fiscal-Ladino, J. A., y Taborda-Ocampo, G. (2025). Lipidomic approach to the analysis of Persea americana Mill . cv . from the northern subregion of the department of Caldas. Exploration of Foods and Foodomics, 3(1010100), 1–24. https://doi.org/10.37349/eff.2025.1010100

Betancourt-Arango, J. P., Patiño-Ospina, A., Taborda-Ocampo, G., y Fiscal-Ladino, J. A. (2025). Aplicaciones de la xenometabolómica para la identificación de biomarcadores de toxicidad: una revisión del tema. Revista Biosalud, 19(1), 7–30. https://doi.org/10.17151/biosa.2020.19.1.1

Betancourt-Arango, J. P., Suárez-Millán, M. del C., y Álvarez-Márquez, D. Y. (2022). Revisión sistemática de literatura sobre la relación entre la teoría y la práctica en estudiantes de biología y química de Colombia. Luna Azul, 54, 114–142. https://doi.org/10.17151/luaz.2022.54.7

Betancourt-Arango, J. P., Suárez-Millán, M., y Franco-Arango, Y. (2024). Aplicabilidad de la realidad aumentada y las ciencias computacionales en el aula de clase. Educación Química, 35(2), 138–156. https://doi.org/10.22201/fq.18708404e.2024.2.86812

Betancourt-Arango, J. P., Villaroel-Solis, E. E., Fiscal-Ladino, J. A., y Taborda-Ocampo, G. (2024). Volatilomics: An emerging discipline within Omics Sciences - A systematic review. F1000Research, 13, 991. https://doi.org/10.12688/f1000research.149773.1

Betancurt-Arango, J. P., Patiño-Ospina, A., Fiscal-Ladino, J. A., & Taborda-Ocampo, G. (2025). Volatilomic Analysis in Peel , Pulp and Seed of Hass Avocado ( Persea americana Mill .) From the Northern Subregion of Caldas by Gas Chromatography With Mass Spectrometry. Food Science & Nutrition, 13(7), e70489. https://doi.org/10.1002/fsn3.70489

Borrero, R., López, J., y Gamboa, M. (2020). El tratamiento a la planificación del proceso enseñanza-aprendizaje en la evolución histórica de la didáctica de la química. Didáctica y Educación, 11(4), 27–39. https://revistas.ult.edu.cu/index.php/didascalia/article/view/1054

Carballeira Amarelo, T., y Pacios Penelas, B. (2024). El plan de muestreo como elemento integrador en la didáctica de la química. Educación Química, 35(1), 43–51. https://doi.org/10.22201/fq.18708404e.2024.1.86136

Cataldi, Z., Donnamaría, C. M., y Lage, F. J. (2009). Didáctica de la química y TICs: Laboratorios virtuales, modelos y simulaciones como agentes de motivación y de cambio conceptual. Revista Iberoamericana de Tecnología en Educación y Educación en Tecnología (Te&Et), 80–89.

Colmenares-Ghisay, N. (2024). Potencial del aprendizaje invertido multimodal en la enseñanza de la genética. Una estrategia de enseñanza pertinente en educación superior. https://editorial.redipe.org/index.php/1/catalog/view/121/213/4269

Fitzgerald, S., Holland, L., Ahmed, W., Piechulla, B., Fowler, S. J., y Morrin, A. (2024). Volatilomes of human infection. Analytical and Bioanalytical Chemistry, 416(1), 37–53. https://doi.org/10.1007/s00216-023-04986-z

Flórez-Ochoa, R. (2000). Autorregulación, metacognición y evaluación. Acción Pedagógica, 9(2), 4–11.

Innocente, N., Renoldi, N., Moret, E., Maifreni, M., y Marino, M. (2023). Volatilome of brine-related microorganisms in a curd-based medium. Journal of Dairy Science, 106. https://doi.org/10.3168/jds.2022-23051

Lee, A., Minchev, Z., Raaijmakers, J., Pozo, M., y Garbeva, P. (2024). Impact of bacterial and fungal inoculants on the resident rhizosphere microbiome and the volatilome of tomato plants under leaf herbivory stress. FEMS Microbiology Ecology, 100. https://doi.org/10.1093/femsec/fiad160

Llancavil Llancavil, D. (2023). Evaluación metacognitiva de estudiantes de pedagogía. Revista Reflexión e Investigación Educacional, 4(2), 29–40. https://doi.org/10.22320/reined.v4i2.5780

Machaín-Ramos, M. (2024). La metacognición como herramienta didáctica en el campo formativo de saberes y pensamiento científico. Revista Neuronum, 10(2), 66–78.

Moreno-Martínez, L. (2024). Del concepto al contexto. Tradición e innovación en la didáctica de la química (1950–2000). Educación Química, 35, 56–67. https://doi.org/10.22201/fq.18708404e.2024.4.88488e

Moreno, R. A. F., y Carlosama, L. Y. O. (2020). The green chemistry approach in the didactic research of experimental sciences. His approach in Latin American journals: 2002–2018. Educación Química, 31(1), 84–104. https://doi.org/10.22201/fq.18708404e.2020.1.70414

Noshad, M., Behbahani, B. A., y Karabagias, I. K. (2023). Volatilomic with chemometrics: A toward authentication approach for food authenticity control. European Food Research and Technology, 249(9), 2215–2226. https://doi.org/10.1007/s00217-023-04291-0

Ottogalli, M., y Bermudez, G. M. A. (2024). Conocimiento didáctico del contenido de formadores de profesores sobre didáctica de las ciencias. Enseñanza de las Ciencias, 42(3), 55–74. https://doi.org/10.5565/rev/ensciencias.6112

Pessoa de Carvalho, A. M. (2018). Formación de profesores: Es necesario que la didáctica de las ciencias incluya la práctica de la enseñanza. Educación Química, 15(1), 16. https://doi.org/10.22201/fq.18708404e.2004.1.66211

Ramos Mejía, A. (2024, octubre-diciembre). La didáctica de la química. Educación Química, 35(4). https://doi.org/10.22201/fq.18708404e.2024.4.90004.

Rodríguez-Hernández, P., Cardador, M. J., Arce, L., y Rodríguez-Estévez, V. (2022). Analytical tools for disease diagnosis in animals via fecal volatilome. Critical Reviews in Analytical Chemistry, 52(5), 917–932. https://doi.org/10.1080/10408347.2020.1843130

Rodríguez, F. C., Frattini, G., Krapp, L. F., Martinez-Huang, H., Moreno, D. M., Salomón, J.,Stemkoski, L., Träger, S., Peraro, M. D., y Abriata, L. A. (2020). MoleculARweb: a websitefor chemistry and structural biology education through interactive augmentedreality out of the box in commodity devices. ChemRxiv, 2. https://doi.org/10.26434/chemrxiv.13012463.v1

Solbes, J. (2024). Construyendo la didáctica de las ciencias: Hacia una educación científica basada en evidencias. Praxis & Saber, 15(40), 1–17. https://doi.org/10.19053/uptc.22160159.v15.n40.2024.17445

Suárez-Millán, M. D. C., y Betancourt-Arango, J. P. (2025). Bibliometric analysis on the STEM/STEAM approach in the training of natural sciences teachers in Colombia. Discover Education, 4(1). https://doi.org/10.1007/s44217-025-00735-9

Suárez-Millán, M., y Betancourt-Arango, J. P. (2023). La química computacional como mediación pedagógica para el aprendizaje de conceptos inorgánicos. Educación Química, 34(1), 70–85. https://doi.org/10.22201/fq.18708404e.2023.1.77684

Tamayo-Alzate, O. (2014). Pensamiento crítico dominio-específico en la didáctica de las ciencias. Tecné Episteme Didaxis, 36, 25–46. https://doi.org/10.17227/01203916.4686

Tamayo-Alzate, O., Cadavid-Alzate, V., y Montoya-Londoño, D. (2018). Análisis metacognitivo en estudiantes de básica, durante la resolución de dos situaciones experimentales en la clase de Ciencias Naturales. Revista Colombiana de Educación, 76, 117–141. https://doi.org/10.17227/rce.num76-4188

Vélez-Gutiérrez, C., y Ruiz-Ortega, F. (2021). Una revisión sobre metacognición. Algunas implicaciones para los procesos educativos. Tesis Psicológica, 16(1), 1–24. https://doi.org/10.37511/tesis.v16n1a5

Weller, P., Kiefer, C., y Rohn, S. (2023). Volatilomics, foodomics and fermentomics at trace levels: Role of modern untargeted benchtop analytical strategies in improving coffee research. Proceedings, 89(2), 2. https://doi.org/10.3390/icc2023-14839



Recepción: 2025-01-15. Aceptación: 2025-06-08.

Cómo citar:

Betancourt Arango, J. P., Suárez Millán, M. del C., y Taborda Ocampo, G. (2025, octubre-diciembre). Didáctica de las ciencias ómicas: hacia la enseñanza y el aprendizaje de la metabolómica en la educación superior. Educación Química, 36(4). https://doi.org/10.22201/fq.18708404e.2025.4.90704.


[a] Universidad de Caldas, Grupo de Investigación en Cromatografía y Técnicas Afines, Manizales, Colombia.